徐州市疫情防控紧急通告徐州疫情防控公告
〖壹〗 、徐州市疫情防控紧急通告11月25日上午 ,我市泉山区接协查通报,有一名11月25日核酸检测阳性人员的密切接触者现在我市。经市疾控中心核酸检测,该密切接触者为阳性 ,已转至定点医院,经专家诊断为无症状感染者 。我市立即启动应急响应,全面开展流行病学调查、相关人员排查、核酸检测和隔离管控措施 ,落实相关场所消杀。

〖贰〗 、新增本土无症状感染者情况2021年11月25日0-24时,江苏省新增本土无症状感染者1例,发现地区为徐州市。该病例的具体感染来源、活动轨迹及流行病学调查结果未在通报中详细说明,但结合同期苏州发布的紧急通告可推测 ,可能与上海市确诊病例的关联活动存在潜在联系 。

〖叁〗、月2日徐州交控公交集团迅速集结166台流动核酸采样公交车执行防疫保障任务,为六个区核酸检测点提供支持。响应迅速,预案启动及时7月2日 ,徐州市新冠肺炎疫情联防联控指挥部发布《徐州市关于开展部分区域核酸检测的通告》(2022年第65号)。


徐州防疫中心电话24小时电话
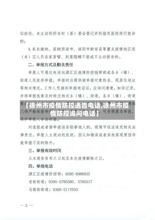
〖壹〗 、徐州市防疫中心24小时询问电话:0516-85956777 徐州市防控办为广大市民开通24小时举报电话:12345,发现近期中高风险疫区来温且未接受医学隔离的人员线索,或者违反徐州市疫情防控工作领导小组第1号通告的行为 ,请及时向市防控办举报 。
〖贰〗、徐州市防控办为广大市民开通24小时举报电话:12345,发现近期中高风险疫区来温且未接受医学隔离的人员线索,或者违反徐州市疫情防控工作领导小组第1号通告的行为 ,请及时向市防控办举报。
〖叁〗、更新时间:20201026根据江苏省疾病预防控制中心10月26日上午通报的全国各县区新冠肺炎疫情风险等级:自10月25日24时起,将新疆喀什地区疏附县站敏乡、托克扎克镇 、吾库萨克镇、萨依巴格乡疫情风险等级定为高风险,疏附县其他乡镇疫情风险等级定为中风险 ,其他县区疫情风险等级定为低风险。
〖肆〗、要求,对入境人员实施14天集中隔离医学观察措施,并在解除集中隔离后,在社区指导下实施14天的居家健康监测。居家监测期间 ,减少外出,避免参加聚集性活动,避免乘坐公共交通工具 ,避免去密闭公共场所,避免参加教学活动 。如有异常,主动向社区报告。
徐州市新冠肺炎疫情防控指挥部关于进一步加强出租汽车疫情防控的...
〖壹〗 、接种新冠疫苗是预防新冠肺炎最经济、最有效的方法 ,凡符合条件的市民应主动到辖区接种单位预约接种;年满18周岁已完成全程接种并满6个月的市民应尽快接种加强针。
〖贰〗、徐州市新冠肺炎疫情防控指挥部交通口岸防控组徐交防通_2022_4号关于加强市区周边高速公路收费站出口疫情防控的通告根据当前疫情防控需要,经市新冠肺炎疫情防控指挥部批准,自2022年3月6日6时起临时关闭市区周边6个高速公路出口 ,并在未关闭的5个出口设置查验点 。
〖叁〗 、湛江市坡头区新冠肺炎疫情防控指挥部办公室于2022年5月7日发布了关于进一步加强新冠肺炎疫情防控工作的通告,具体内容如下:餐饮服务与单位食堂管理:官渡镇辖区内所有社会餐饮服务单位暂停堂食,仅提供到点自取和外卖订餐服务。
〖肆〗、徐州疫情防控最新政策7月7月20日23时南京市新冠肺炎疫情防控指挥部发布通告 ,称“7月20日上午,江宁区新冠肺炎疫情防控指挥部接禄口世界机场防疫专班报告,在禄口世界机场工作人员定期核酸检测样品中,有检测结果呈阳性 ,涉及工作人员主要是参与机场航班保障人员,包括地服、保洁等岗位人员。
〖伍〗 、徐州经济技术开发区关于优化调整核酸检测点位的通告广大市民朋友们:根据徐州市新冠肺炎疫情防控指挥部统一部署,自2022年4月12日零时至全域转为低风险之日 ,所有人员进入酒店宾馆、农批市场、大型超市 、商业综合体等公共场所及乘坐公交、地铁等公共交通工具,须提供48小时内核酸检测阴性证明 。
〖陆〗、郑州市新冠肺炎疫情防控指挥部办公室发布2022年52号通告,对荥阳市部分区域实行分类管理 ,并就疫情防控期间个人防护提出具体要求。荥阳市部分区域分类管理措施封控区管理范围:荥阳市广武镇清华忆江南小区341栋楼。
徐州市关于加强进口冷链食品疫情防控工作的通告
〖壹〗、徐州市新型冠状病毒感染的肺炎疫情防控应急指挥部通告徐州市关于加强进口冷链食品疫情防控工作的通告为进一步巩固全市新冠肺炎疫情防控工作成果,最大限度阻断疫情通过进口冷链食品输入的风险,有效保障人民群众身体健康和生命安全 ,结合徐州实际,现将有关事项通告如下:强化意识 。
〖贰〗 、国务院印发《进口冷链食品预防性全面消毒工作方案》旨在加强常态化疫情防控,防范新冠肺炎疫情通过进口冷链食品输入风险 ,实现“安全、有效、快速 、经济”目标,保障进口冷链食品安全、提升口岸通关效率、维护产业链供应链稳定。
〖叁〗 、海关总署公告2022年第58号旨在优化进口冷链食品口岸疫情防控措施,通过科学监测、分级处置和强化境外源头管控保障安全,并自2022年7月8日起执行 ,同时废止2020年第103号公告。具体内容如下:核心目标公告以“科学、精准防控 ”为核心,旨在巩固国内疫情防控成果,同时保障进口冷链食品产业链供应链的安全稳定运行 。
〖肆〗 、暂停出现员工聚集性感染企业的产品输华密切跟踪境外冷链食品生产企业疫情防控情况 ,及时防范。截至11日24时,对发生员工感染新冠肺炎的20个国家99家生产企业采取暂停产品进口措施,其中82家企业自主暂停对华出口。
〖伍〗、进口冷链食品相关疫情管控措施已全面取消 ,包括消毒、抽验 、核酸检测等,相关防控指南也被废止。具体变化如下:入境货物不再采取检疫传染病管理措施12月26日,国家卫生健康委发布《关于对新型冠状病毒感染实施“乙类乙管”的总体方案》 ,明确依据国境卫生检疫法,不再对入境人员和货物采取检疫传染病管理措施 。
〖陆〗、截至相关时间,已对8家境外食品生产企业、6艘渔船实施紧急预防性措施。落实预防性全面消毒 执行消毒工作方案:严格落实国务院联防联控机制综合组印发的《进口冷链食品预防性全面消毒工作方案》 ,做好口岸环节预防性消毒工作。加强部门合作:与相关部门协同合作,共同防范疫情通过进口冷链食品输入 。
2022徐州关于加强市区周边高速公路收费站出口疫情防控的通告
〖壹〗、徐州市新冠肺炎疫情防控指挥部交通口岸防控组徐交防通_2022_4号关于加强市区周边高速公路收费站出口疫情防控的通告根据当前疫情防控需要,经市新冠肺炎疫情防控指挥部批准,自2022年3月6日6时起临时关闭市区周边6个高速公路出口 ,并在未关闭的5个出口设置查验点。
〖贰〗 、现就有关事项通告如下:京台高速公路:临时关闭汉王、徐州西、柳新 、徐州北、贾汪收费站出口。彭城收费站正常开放 。连霍高速公路:临时关闭徐州南、东探 、八义集、邳州西、新沂收费站出口。徐州 、邳州东、新沂西收费站正常开放。
〖叁〗、徐州从11月26日起临时关闭的市区周边6个高速公路入口分别是京台高速公路(G3)的徐州西 、柳新收费站入口和连霍高速公路(G30)的徐州南、吕梁、东探收费站入口,以及济徐高速(S69)的郑集收费站入口 。以下是具体情况:京台高速公路(G3):徐州西收费站入口:临时关闭,出口正常开放。
〖肆〗、根据徐州市发布的最新通告 ,自2020年1月28日中午十二时起,京台高速公路(G3)上的多个出口暂时关闭,具体包括汉王 、徐州西、柳新、徐州北以及贾汪收费站的出口。这一措施意味着 ,除了彭城收费站外,其余这些站点的出口均已封闭 。
10月22日徐州市鼓楼区关于开展全员核酸检测的通告
鼓楼区关于开展全员核酸检测的通告全区广大居民朋友:为切实保障您的身体健康和生命安全,根据市疫情防控指挥部统一部署 ,决定在全区组织开展全员核酸检测,现将有关事项通告如下:检测范围封控区:上门入户采样,1户1管;管控区:足不出区 ,下楼分时错峰5:1混采。
徐州市疫情防控通告2022年10月23日,全市核酸检测社会面没有新增异常。新增无症状感染者7例,均为集中隔离点发现,已闭环转至定点医院接受隔离医学管理。
现将有关事项通告如下:演练时间第一批:2022年1月9日18时至1月11日18时 ,在睢宁县 、邳州市、新沂市开展预约登记演练;第二批:2022年1月11日18时至1月13日18时,在丰县、沛县 、铜山区、贾汪区、鼓楼区 、云龙区、泉山区、徐州经济技术开发区 、淮海世界港务区开展预约登记演练 。
检测时间 3月15日(周二):9:00-21:00覆盖区域:砖墙镇、阳江镇、古柏街道、开发区3月16日(周三):9:00-21:00覆盖区域:淳溪街道 、漆桥街道、固城街道、东坝街道 、桠溪街道检测对象高淳区全体居民,包括本地常住人口及流动人口。
本文来自作者[南城]投稿,不代表取之有道立场,如若转载,请注明出处:https://3g.aixuemima.com/quzhi/44383.html
评论列表(4条)
我是取之有道的签约作者“南城”!
希望本篇文章《【徐州市疫情防控通告电话,徐州市疫情防控询问电话】》能对你有所帮助!
本站[取之有道]内容主要涵盖:取之有道,生活百科,小常识,生活小窍门,百科大全,经验网,游戏攻略,新游上市,游戏信息,端游技巧,角色特征,游戏资讯,游戏测试,页游H5,手游攻略,游戏测试,大学志愿,娱乐资讯,新闻八卦,科技生活,校园墙报
本文概览:徐州市疫情防控紧急通告徐州疫情防控公告〖壹〗、徐州市疫情防控紧急通告11月25日上午,我市泉山区接协查通报...