濮阳发布38号通告:关于调整封控管控区域的通告
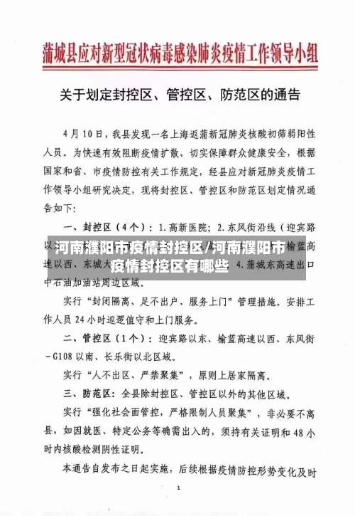
〖壹〗、濮阳市发布2022年38号通告,自5月17日零时起对部分管控区调整为防范区 ,其他封控区 、管控区不变,并明确各区域防控措施要求 。

〖贰〗、濮阳市自2022年3月10日0时起,将中原油田宾馆、华龙区胜利办胜利小区西区38号楼划定为中风险地区。以下是具体说明:划定依据与决策主体根据国务院联防联控机制相关规定 ,濮阳市疫情防控指挥部通过综合评估疫情传播风险 、区域人口密集度、医疗资源承载能力等因素,最终确定上述区域为中风险地区。
〖叁〗、濮阳市疫情防控指挥部发布通告,自5月18日零时起对封控管控区域进行调整 ,具体内容如下:封控区降为管控区的区域 清丰县长安路南区域:前游子庄 、宋村、张村、史家村 。尚街区域:马庄桥镇尚合健身中心以西 、顿丘路以东、沿河路以北、富民路以南。
〖肆〗、自2022年4月14日24:00起,泌阳县解除对封控区 、管控区和防范区的管控措施,有序恢复生产生活秩序。具体安排如下:封控区解封后管理措施:区内人员实行7天健康监测 ,期间严格遵循居住地与单位“两点一线”管理,全程做好个人防护 。
〖伍〗、平度市对封控区和临时管控区进行了调整,新增曲坊村为封控区,凤台世家工地、上海路128号工地为临时管控区。具体调整情况如下:新增封控区:区域:曲坊村。管控措施:实行“区域封控 、足不出户、服务上门 ”的管理措施 。新增临时管控区:区域:凤台世家工地、上海路128号工地。
濮阳发布通告:调整封控管控区域
任丘路李勇奇诊所 长庆办庆苑社区华龙区建委家属院 胜利办荣域社区天鹅堡9A栋 示范区濮阳技师学院 未调整的封控区与管控区除上述明确降级的区域外 ,其他封控区 、管控区范围及防控措施保持不变。封控区、管控区防控措施要求 封控区管理 实行“区域封闭、足不出户 、服务上门”措施。
濮阳市疫情防控指挥部发布通告,自5月18日零时起对封控管控区域进行调整,具体内容如下:封控区降为管控区的区域 清丰县长安路南区域:前游子庄、宋村、张村 、史家村 。尚街区域:马庄桥镇尚合健身中心以西、顿丘路以东、沿河路以北、富民路以南。
实施时间与区域:自5月5日零时起 ,对以下区域实行防范区域管理:106国道以西 、帝舜大道以北、濮阳县界以东、市县交界以南。管理措施:防范区域内实行“强化社会面管控,严格限制人员聚集”措施 。
遵守防控规定:中风险地区居民需严格配合封控管理,其他区域居民应减少非必要出行 ,主动参与核酸检测。信息获取渠道:建议关注“濮阳市疫情防控指挥部办公室 ”官方发布平台,及时了解最新政策及风险区域调整动态。应急保障服务:如遇就医 、生活物资短缺等紧急情况,可联系社区工作人员或拨打12345政务服务热线求助 。
新建区疫情防控应急指挥部发布通告 ,决定于4月6日将封控区长堎镇北林社区、自强路社区的重点人员转运至集中隔离点进行集中隔离,并对相关社区室内外环境开展全面消杀。
自2022年4月14日24:00起,泌阳县解除对封控区、管控区和防范区的管控措施 ,有序恢复生产生活秩序。具体安排如下:封控区解封后管理措施:区内人员实行7天健康监测,期间严格遵循居住地与单位“两点一线”管理,全程做好个人防护 。

2020年濮阳啥时候解封的呀
〖壹〗 、020年濮阳解封时间5月12日。通过查询相关公开信息显示濮阳疫情部分静态管理区域预计5月12日0时解封。2022年5月5日濮阳市新冠肺炎疫情防控指挥部发布通告,根据《中华人民共和国传染病防治法》《突发公共卫生事件应对条例》等法律法规 ,经市新冠肺炎疫情防控指挥部研究,决定从即日起至5月12日0时,在市城区(华龙区、开发区、工业园区 、示范区)及濮阳县城区实施静态管理 。
〖贰〗、预计2023年1月1日。通过查询濮阳市疫情防控中心发布的公告显示 ,截至2022年12月31日,该市无确诊病例,无中高风险区 ,因此预计2023年1月1日解封。濮阳市古称帝丘、开州,河南省辖地级市,位于河南省东北部。
〖叁〗 、预计九月中旬解封 。通过查询交界处城市的疫情相关消息了解到 ,截止于2022年9月12日,这几所城市近10天无新增确诊病例和无症状感染者,处于常态化防控 ,预计在九月中旬解封。山东河南交界处有河南濮阳、新乡、开封、商丘,山东的聊城 、泰安、济宁、菏泽。
〖肆〗 、解封了 。截止2022年11月7日,京开道已经解封了。京开大道是濮阳市市城区的一条道路。北接清丰县政通大道南接濮阳县解放大道 。起于清丰县马庄桥政通大道,经濮北新区、华龙区 ,止于濮阳县解放大道。是濮阳市市城区主干道之一,呈南北走向。
封控区里的志愿者——记濮阳市华龙区盟城社区李军军
李军军是濮阳市华龙区盟城社区的一名疫情防控志愿者,在小区封控期间主动投身抗疫工作 ,以奉献精神和实际行动守护家园,赢得社区群众广泛好评 。职业背景与志愿初心李军军2019年大学毕业后成为一名医院护士,后因姥姥使用艾灸缓解腿疼的经历 ,对中医产生兴趣,于2021年在盟城小区开设艾制品养生馆。
濮阳:关于划定疫情中风险地区的通告
濮阳市自2022年3月10日0时起,将中原油田宾馆、华龙区胜利办胜利小区西区38号楼划定为中风险地区。以下是具体说明:划定依据与决策主体根据国务院联防联控机制相关规定 ,濮阳市疫情防控指挥部通过综合评估疫情传播风险 、区域人口密集度、医疗资源承载能力等因素,最终确定上述区域为中风险地区 。
濮阳市发布了最新疫情防控通告,具体内容如下:入(返)濮人员管理 提前报备要求:14天内有中高风险地区及本土疫情城市旅居史的人员非必要不入(返)濮。确需入(返)濮的 ,须提前3天向社区(村)、单位报备,确保信息真实准确。
中风险区的定义与划定依据中风险区指病例和无症状感染者停留和活动一定时间,且可能具有疫情传播风险的工作地和活动地等区域。其划定范围需结合流行病学调查结果综合研判,例如病例的行动轨迹 、接触人员范围、环境采样结果等 ,以确定潜在传播风险的具体区域 。
河南濮阳属于低风险地区。(一)接受核酸检测是所有公民应尽的义务,必须全员参与、应检尽检。为减少等待时间,所在乡镇(街道) 、村(社区)将分时段通知接受采样 。
中风险地区:定义:14天内有新增确诊病例 ,但累计确诊未超过50例;或累计确诊超过50例,但14天内未发生聚集性疫情。划分依据:以病例和无症状感染者停留、活动一定时间且可能传播疫情的区域为主,范围根据流调研判结果划定。
本文来自作者[南城]投稿,不代表取之有道立场,如若转载,请注明出处:https://3g.aixuemima.com/quzhi/42023.html
评论列表(4条)
我是取之有道的签约作者“南城”!
希望本篇文章《河南濮阳市疫情封控区/河南濮阳市疫情封控区有哪些》能对你有所帮助!
本站[取之有道]内容主要涵盖:取之有道,生活百科,小常识,生活小窍门,百科大全,经验网,游戏攻略,新游上市,游戏信息,端游技巧,角色特征,游戏资讯,游戏测试,页游H5,手游攻略,游戏测试,大学志愿,娱乐资讯,新闻八卦,科技生活,校园墙报
本文概览:濮阳发布38号通告:关于调整封控管控区域的通告〖壹〗、濮阳市发布2022年38号通告,自5月17日零时起对部分管控...