新郑属于什么风险地区
021年8月8日15:00起 ,郑州市(不含二七区及管城区、金水区 、新郑市的中高风险地区)开展第三轮全市全员核酸检测,采样工作于9日24:00完成。采样时间与安排采样工作自2021年8月8日15:00启动,至9日24:00全面结束 。具体采样时间由各社区(村)根据实际情况通知居民,确保有序推进。

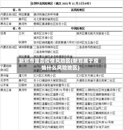
新郑是中高风险地区。截至2022年11月14日 ,郑州市内各区均已按照最新的要求,以单元、楼栋为单位划定高风险区。

需要 。新郑市位于河南省中部,北靠郑州 ,南连长葛、禹州,东邻中牟尉氏,西接新密市。通过查询疫情防控中心公告显示新郑属于高风险地区根据当地防疫政策 ,所以9月14号回从阿克苏到新郑回家许要隔离。阿克苏市位于新疆维吾尔自治区西南部,塔里木盆地的西北边缘,天山南麓 ,阿克苏河冲积扇上 。
需要。通过查询新郑疫和太康情防控信息显示:截止2022年11月16日,新郑为高风险地区,太康为低风险地区。根据疫情防控规定:高风险地区到低风险地区需要隔离 。所以新郑回太康需要隔离。新郑位于河南省郑州市 ,太康位于河南省周口市。

河南商丘是什么风险地区?
〖壹〗、022年中高风险地区返回商丘的人员需要隔离,具体政策如下:隔离要求:中高风险地区所属县(市 、区)及有本土疫情的县(市、区)来(返)商人员,需采取14天集中隔离+7天居家健康监测的管理措施 。集中隔离期间,需在第14天进行核酸检测;居家健康监测期间 ,需在第7天进行核酸检测。
〖贰〗、低风险地区旅居史:若商丘为低风险地区,需持健康码绿码和48小时内核酸检测阴性证明,并在抵锡后1两小时内就近完成第二次核酸检测 ,同时向社区报备,配合后续健康监测。
〖叁〗 、天2检 。通过查询相关资料显示,驻马店位于河南中南部 ,是属于低风险地区,商丘位于河南,属于低风险地区 ,回到商丘需要进行三天两检和持有48小时以内的核酸报告。
〖肆〗、能过去。商丘地处豫东平原,土壤肥沃,资源丰富 ,商丘也是国家粮食生产核心示范区,是全国重要的商品粮基地。查询相关资料显示,截止到2022年10月8日,商丘属于中高风险地区 ,潍坊属于中高风险地区,商丘到维坊打工能过去 。
〖伍〗、不是。根据当地的防疫政策,河南商丘龙岗不属于高风险地区 ,但是也不能去人多的地方,还是要做好防疫措施。疫情防疫措施:屋内通风,建议勤开窗户 ,保持屋内空气的流动性 。注意消毒,可定期用清洁剂,如84消毒剂和医用酒精等 ,对屋内进行消毒。
〖陆〗 、商丘,简称“商 ”,河南省地级市 ,商丘东西横跨168千米,南北纵贯128千米,东望安徽淮北、江苏徐州,西接河南开封 ,南襟河南周口、安徽亳州,北临山东菏泽 、济宁。根据河南省商丘市疫情资料显示,8月23日24时 ,河南省新增本土确诊病例1例 。商丘市为中风险地区,还没有解封。
郑州东站是低风险区域吗
你好,郑州东站属于低风险区域 ,郑州市新冠肺炎疫情防控领导小组决定,调整部分区域疫情风险等级:自2021年7月31日起,将二七区京广路街道春晖社区疫情风险等级调整为高风险地区。自2021年7月31日起 ,将二七区京广路街道广兴洁云花园小区、二七区长江路街道海豫花园小区、二七区长江路街道张魏寨中街36号院疫情风险等级调整为中风险地区 。其他地区风险等级不变,仍为低风险地区。
你好,根据郑州市疫情防控通告 ,郑州东站暂未被列为风险区,近来郑州市中高风险地区有以下几个:自2021年8月7日起,将金水区南阳新村街道开元小区 、二七区福华街街道铁道京广家园、管城回族区航海东路街道金盾未来花园、新郑市孟庄镇洪府村等4个地区调整为中风险地区。
郑州东站关闭站内中转的原因郑州东站关闭站内中转通道,主要原因是疫情形势严峻 。车站此举是为了减少人员聚集和流动 ,降低疫情传播风险,符合疫情防控的整体要求。
本文来自作者[南城]投稿,不代表取之有道立场,如若转载,请注明出处:https://3g.aixuemima.com/quzhi/41882.html
评论列表(4条)
我是取之有道的签约作者“南城”!
希望本篇文章《新郑市是否疫情风险区(新郑属于疫情什么风险地区)》能对你有所帮助!
本站[取之有道]内容主要涵盖:取之有道,生活百科,小常识,生活小窍门,百科大全,经验网,游戏攻略,新游上市,游戏信息,端游技巧,角色特征,游戏资讯,游戏测试,页游H5,手游攻略,游戏测试,大学志愿,娱乐资讯,新闻八卦,科技生活,校园墙报
本文概览:新郑属于什么风险地区021年8月8日15:00起,郑州市(不含二七区及管城区、金水区、新郑市的中高风险地...