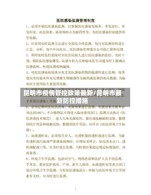
昆明可以正常出入吗
昆明市内人员低风险地区持健康码绿码、行程卡正常 ,可在火车站 、高铁站、飞机站乘车、乘机离开昆明,建议持48小时核酸证明出市 。市外人员到昆明需持24或48小时核酸阴性证明,对14天内有疫情地区旅居史人员,实施健康检测和1次核酸检测。若行程卡带*需要48小时核酸检测证明。

缅甸人边境通行证可以来昆明。通过查询相关公开信息显示:边境口岸出入境都需要检查证件 ,有边境通行证就可以自由出入 。护照是一个国家的公民出入本国国境和到国外旅行或居留时,由本国发给的一种证明该公民国籍和身份的合法证件。

昆明现在没有封城,昆明人日常外出在特定场合仍需佩戴口罩。昆明封城情况:昆明近来并未封城 。

包括隔离封闭14天 ,对出入区域的人员、物资和交通工具实施卫生检疫和防疫。这是针对特定区域的疫情防控措施,并非全市范围的封城。云南全省情况:截至近来,云南各地尚未宣布封锁任何城市 。因此 ,昆明现在并未封城,市民可以根据实际情况正常生活和出行,但仍需关注疫情防控政策 ,做好个人防护。
云南昆明最新进出管控出入政策规定措施 (今天2022年09月13日00时云南昆明最新进出管控出入政策规定措施)疫情防控政策最新消息通知 (数据来源:本地宝)出昆明-:鼓励提倡广大市民朋友就地过节,特别是本土聚集性疫情期间。
昆明官渡土桥村可以正常出入 。自2022年11月1日零时起,对小板桥街道晓东社区晓东村 、土桥村、雨龙村3个区域解除静态管理 ,恢复常态化疫情防控。
外地入昆明最新规定,云南自驾旅游核酸要求最新
外地入昆明最新规定及云南自驾旅游核酸要求如下:外地入昆明最新规定:所有来昆人员抵昆时,须持48小时内核酸检测阴性证明。入昆后24小时内,需再完成1次核酸检测 。若“通信大数据行程卡 ”带有“星号”标记的入昆人员,一律赋“黄码” ,并实施7天居家健康监测,期间需进行2次核酸检测。若无居家监测条件,则由属地社区采取有效管控和防范措施。
外地入昆明最新规定: 所有来昆人员抵昆时须持48小时内核酸检测阴性证明 ,并在入昆后24小时内再完成1次核酸检测。 “通信大数据行程卡”带有“星号 ”标记的入昆人员,一律赋“黄码”,并实施7天居家健康监测 ,其间需进行2次核酸检测 。若无居家检测条件,则由属地社区采取有效管控和防范措施。
无需隔离:近来,北京和云南均不属于疫情区 ,因此从北京回云南不需要进行隔离。核酸证明:需要持有7两小时的核酸阴性证明方可通行 。请注意,核酸证明的有效期为7两小时,即从采样时间起算 ,不超过7两小时。全国通用:7两小时的核酸证明在全国都是通用的,无需特别为云南做准备。
现在外省人来昆明、大理 、丽江不需要隔离,但需根据风险等级提供相应证明;去云南旅游需注意疫情防控、预约限流、交通选取及防范推销等问题 。 具体说明如下:外省人员来云南是否需要隔离国内高风险地区人员:需持有来云南前7日内核酸检测阴性证明,或包含核酸检测阴性信息的健康通行“绿码” ,方可自由活动。
外省来云南最新政策如下。来昆必备:所有来(返)昆人员,应至少于抵昆前24小时内通过“昆明健康宝 ”小程序报备,抵昆后一律执行3天内2次核酸检测(间隔24小时)健康管理措施;已做“落地检”的来(返)昆人员 ,间隔24小时再进行1次核酸检测 。
从四川回云南近来不需要隔离,但需注意以下几点:核酸检测要求:云南现在需要48小时核酸证明,只要有证明就不需要隔离。因此 ,在出发前,请确保您已进行核酸检测,并获得阴性结果。疫情地区限制:由于云南的昆明和版纳等地有零星疫情出现 ,存在一些隔离区域,所以这些地区可能无法进入 。
注意啦!昆明发布疫情防控温馨提示
做好自身防护 落实《公民防疫基本行为准则》,包括:勤洗手:使用流动水和洗手液 ,按七步洗手法清洁双手。科学佩戴口罩:在公共场所 、密闭空间或人员密集处规范佩戴口罩。文明用餐:使用公筷公勺,避免共用餐具,减少交叉感染风险。遵守1米线:排队、交谈时保持安全社交距离 。
月16日,昆明市疾病预防控制中心发布温馨提示 ,针对秋冬季市民食用草乌、附子等毒性中药材进补的习俗,明确指出其健康风险,并强调需在医生指导下使用。
病例22:云南朗明公司职工 ,往返于太平镇蓝山郡小区和云南朗明公司之间。 若有和以上病例存在时空交集的市民朋友,请及时进行报备,并就近核酸检测 。 温馨提示昆明疫情防控形势严峻复杂 ,请广大市民朋友积极支持配合疫情防控。 坚持规范科学地佩戴口罩 、注意个人卫生,在日常生活工作中勤洗手、常通风、保持安全社交距离。

本文来自作者[南城]投稿,不代表取之有道立场,如若转载,请注明出处:https://3g.aixuemima.com/quzhi/40961.html
评论列表(4条)
我是取之有道的签约作者“南城”!
希望本篇文章《昆明市疫情管控政策最新/昆明市最新防控措施》能对你有所帮助!
本站[取之有道]内容主要涵盖:取之有道,生活百科,小常识,生活小窍门,百科大全,经验网,游戏攻略,新游上市,游戏信息,端游技巧,角色特征,游戏资讯,游戏测试,页游H5,手游攻略,游戏测试,大学志愿,娱乐资讯,新闻八卦,科技生活,校园墙报
本文概览:昆明可以正常出入吗昆明市内人员低风险地区持健康码绿码、行程卡正常,可在火车站、高铁站、飞机站乘...