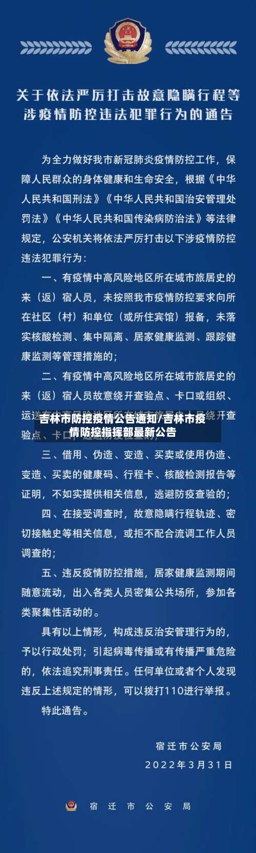
吉林再增一高风险地区,当地果断“封城”
吉林市丰满区被列为高风险地区,并实施了严格的“封城 ”管控措施。风险等级调整:5月16日,吉林省疫情防控工作领导小组将丰满区风险等级由中风险调整为高风险 。此前 ,该区5月11日刚被调整为中风险地区。图源:吉林省卫健委 新增病例情况:5月16日,31省区市和兵团新增3例本土病例,均在丰满区。截至当日 ,该区累计病例已达12例 。

国内疫情形势武汉风险升级:4月8日武汉解封一个月后,整体形势又严峻起来。吉林“封城”:从5月7日开始,吉林新增1例 ,短短5天增加到6例,一跃成为全国唯一高危区,5月13日开始“封城”停运。这表明国内疫情仍存在局部反复的风险 ,不能放松警惕 。

吉林舒兰市虽因疫情成为全国唯一高风险地区而备受关注,但其本身是一座风景秀丽、旅游资源丰富的小城,以下从地理位置 、自然景观、特色景点等方面展开介绍:地理位置与基本概况舒兰市位于长春东北方 ,地处长白山脉张广才岭西麓老爷岭脚下,是一座充满自然魅力的小城。
全国第二次宣布封城的城市近来只有大连金州区。12月21日,大连突发微博发布通知称金州封城了,但金州“封城 ”是防控措施升级 ,并不代表疫情严重失控,因此大家不要恐慌 。一般情况下,这两种情况才会封城:高风险地区 疫情高风险地区会实行内防扩散、外防输出 、严格管控策略。

吉林哪天开始有疫情的
吉林疫情是2月28日开始的。吉林省本轮疫情最早于2月28日出现在延边州珲春市 ,随后吉林市、长春市等多地陆续暴发疫情2月28日,延边州珲春市最先出现阳性病例,经专家研判 ,当地疫情来源为奥密克戎毒株 。吉林疫情特点 吉林市于4月8日实现社会面清零目标。吉林市此轮疫情累计报告本土阳性感染者超过26000例。
021年11月5日。通过查询吉林省一寝官王可知,在2021年11月5日吉林省疫情爆发,多处出现确诊病例 ,是非常严重的一次 。
022年吉林疫情于2月28日开始,预计3月下旬结束,但具体时间需以官方通知为准。以下是详细信息:2022年吉林疫情起始时间2022年吉林疫情始于2月28日。当日 ,珲春市在“应检尽检”人群中主动筛查发现1例新冠肺炎核酸检测阳性病例,患者为男性,系珲春市某企业职工 。
记者从吉林省卫健委了解到,3月24日0-24时 ,全省新增本土确诊病例和无症状感染者超过2000例。
截至3月25日10时,本轮检测累计采样1338万人次。近来,吉林市城区、开发区域内新一轮核酸检测已基本结束 。从本轮核酸检测组织情况看 ,还有部分市民未能及时进行核酸检测。
吉林市是否公交停运
〖壹〗 、吉林公交64路雾凇路客运站到吉林站东广场那一段近来还在运营,具体得结合最新线路调整消息来确定运营状态情况1)依据吉林市公交集团2025年3月发布的线路调整通告,64路没被列入整合的6条线路里 ,还是保留原来的走向以及站点设置。2)从2011年资料能看出64路经过雾凇路客运站南侧站点,并且没有后续停运公告,所以能推断线路持续运营 。
〖贰〗、如果遇到极端天气 ,比如暴雪天气导致道路积雪严重,影响车辆正常行驶,809路公交车可能会临时停运或调整线路。公交公司会根据天气预警和实际路况及时做出决策 ,保障市民出行安全。 另外,春节期间部分路段可能会有交通管制等特殊情况,这也可能会对809路公交车的运营产生影响 。
〖叁〗、吉林市暂停道路客运和城市公共客运。根据吉林市新冠肺炎疫情防控工作领导小组要求,6月20日至6月22日 ,吉林市公共汽车服务 、旅游(包车)巴士服务、城市公交服务、巡游出租车服务 、网上打车服务、水上游览车服务全部暂停。吉林省吉林市已经连续三天了。在城市地区开展全球核酸检测 。
〖肆〗、关注吉林省交通公众号,按照吉林市新冠疫情防控工作领导小组要求,6月20日—6月22日期间 ,吉林省吉林市全市班线客运、旅游(包车)客运 、城市公交、巡游出租车、网约出租车 、水上旅游客运全部暂停营运。
本文来自作者[南城]投稿,不代表取之有道立场,如若转载,请注明出处:https://3g.aixuemima.com/quzhi/34422.html
评论列表(4条)
我是取之有道的签约作者“南城”!
希望本篇文章《吉林市防控疫情公告通知/吉林市疫情防控指挥部最新公告》能对你有所帮助!
本站[取之有道]内容主要涵盖:取之有道,生活百科,小常识,生活小窍门,百科大全,经验网,游戏攻略,新游上市,游戏信息,端游技巧,角色特征,游戏资讯,游戏测试,页游H5,手游攻略,游戏测试,大学志愿,娱乐资讯,新闻八卦,科技生活,校园墙报
本文概览:吉林再增一高风险地区,当地果断“封城”吉林市丰满区被列为高风险地区,并实施了严格的“封城”管控措施...