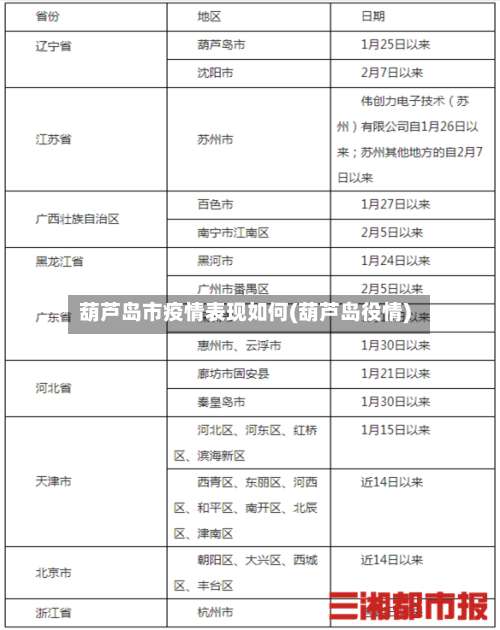
辽宁葫芦岛市新增19例本土确诊病例均在封控区内
〖壹〗、月10日 ,辽宁葫芦岛市新增19例本土确诊病例,累计确诊20例,新增病例均为主动筛查发现且在封控区内 ,社会传播风险基本可控。具体信息如下:新增病例情况:葫芦岛市2月10日新增19例新冠肺炎确诊病例,这些病例均为主动筛查发现 。

〖贰〗 、辽宁葫芦岛市新增的19例本土确诊病例均在封控区内。2月10日0时至18时,辽宁省葫芦岛市新增了19例本土新冠肺炎确诊病例。根据葫芦岛市召开的疫情防控新闻发布会上的介绍 ,这19例新增病例均为主动筛查发现,并且全部位于封控区内 。

〖叁〗、辽宁葫芦岛市:1月22日(含)以来有该地旅居史的人员需报备。葫芦岛市新增病例曾于1月30日和2月4日自驾前往秦皇岛,2月7日出现发热症状,病毒基因测序为德尔塔变异株AY.122分支。

〖肆〗、月10日 ,辽宁新增20例本土确诊病例,其中沈阳1例,葫芦岛19例 ,近来当地已经发布停业通告 。除广西百色 、辽宁葫芦岛外,黑龙江省黑河市、广东省广州市、广西壮族自治区南宁市等地相继报告本土阳性感染者。
葫芦岛新冠是什么毒株
〖壹〗 、葫芦岛新冠是德尔塔变异毒株。葫芦岛市召开疫情防控新闻发布会,经对确诊病例样本的病毒基因测序 ,葫芦岛市本次疫情病毒毒株分型属于德尔塔变异株。通过对葫芦岛市确诊病例的流行病学调查和临床症状分析,疫情存在以下特点:病毒载量高 。一般情况,检测CT值越低 ,病毒载量就越高。葫芦岛市部分确诊病例的CT值低于20,最低达到了5。传播性强 。某患者一个人的传播链条就造成了65人感染。
〖贰〗、新冠病毒近来主要流行的毒株类型包括变异株、重组株等,不同时期的优势毒株有所变化 ,以下是常见的几种类型及特点:主要变异株类型 奥密克戎变异株(Omicron): 近来全球范围内的主要流行株,其突变位点多,传播力强,免疫逃逸能力显著增强。
〖叁〗、新冠德尔塔毒株之所以“危险” ,主要因其传播性和载毒量显著高于以往毒株,且在人群密集和室内场所更易传播,导致感染风险大幅增加 。
〖肆〗 、新冠毒株不能依据民间所谓“酷刑株 ”等表现来划分 ,近来科学上主要的新冠变异毒株有阿尔法(Alpha)、贝塔(Beta)、伽马(Gamma) 、德尔塔(Delta)、奥密克戎(Omicron)等,民间描述的症状表现并非科学分类依据。
葫芦岛疫情系德尔塔变异株,葫芦岛的疫情情况怎么样?
葫芦岛新冠是德尔塔变异毒株。葫芦岛市召开疫情防控新闻发布会,经对确诊病例样本的病毒基因测序 ,葫芦岛市本次疫情病毒毒株分型属于德尔塔变异株 。通过对葫芦岛市确诊病例的流行病学调查和临床症状分析,疫情存在以下特点:病毒载量高。一般情况,检测CT值越低 ,病毒载量就越高。
葫芦岛市新增病例曾于1月30日和2月4日自驾前往秦皇岛,2月7日出现发热症状,病毒基因测序为德尔塔变异株AY.122分支 。截至2月10日18时 ,葫芦岛市累计报告19例本土确诊病例,绥中县加碑岩乡窝岭村被划定为高风险地区,绥中镇工人社区盛华园二期为中风险地区。
葫芦岛是德尔塔。健康时报记者发现,内蒙古疫情、辽宁葫芦岛疫情均为德尔塔病毒所致;江苏疫情为奥密克戎变异株。广东新增病例中既有德尔塔病毒也有奥密克戎病毒 。从全国看 ,同时迎战德尔塔病毒与奥密克戎病毒。

辽宁葫芦岛封城了吗,葫芦岛封路信息
葫芦岛并未封城,也没有实施全面的封路措施。以下是关于葫芦岛疫情及封城 、封路信息的详细解葫芦岛疫情情况 近来,葫芦岛市全域处于低风险状态 ,但其中绥中县加碑岩乡窝岭村和绥中县绥中镇工人社区盛华园二期分别被划分为高风险和中风险地区 。预计三月中下旬会解封,但具体解封时间还需以官方通报为准。
月25日,辽宁葫芦岛市委网信办发布声明 ,针对网上传播的“今天12点封城”谣言进行辟谣,并会同公安机关开展追查工作。谣言发现与辟谣声明2月25日上午,葫芦岛市委网信办在网上巡查时发现关于“今天12点封城”的消息 。经与葫芦岛市新冠肺炎疫情防控指挥部核实 ,此类信息被确认为谣言。
022年12月4号不封城。葫芦岛市是一座新兴的海滨城市,位于辽宁省西部 。葫芦岛市辖连山区、龙港区、南票区 、兴城市(县级)、绥中县和建昌县,总面积04万平方千米。
封控区、管控区正在逐步解封中 ,近来辽宁省葫芦岛市全域低风险,预计三月中下旬会解封,具体以官方通报为准。
本文来自作者[南城]投稿,不代表取之有道立场,如若转载,请注明出处:https://3g.aixuemima.com/quzhi/33374.html
评论列表(4条)
我是取之有道的签约作者“南城”!
希望本篇文章《葫芦岛市疫情表现如何(葫芦岛役情)》能对你有所帮助!
本站[取之有道]内容主要涵盖:取之有道,生活百科,小常识,生活小窍门,百科大全,经验网,游戏攻略,新游上市,游戏信息,端游技巧,角色特征,游戏资讯,游戏测试,页游H5,手游攻略,游戏测试,大学志愿,娱乐资讯,新闻八卦,科技生活,校园墙报
本文概览:辽宁葫芦岛市新增19例本土确诊病例均在封控区内〖壹〗、月10日,辽宁葫芦岛市新增19例本土确诊病例,累计...