吉林市是低风险地区吗
吉林市船营区风险等级于5月15日由低风险调整为中风险 ,调整依据为当地新增1例本地新冠肺炎确诊病例 。调整背景与依据事件时间:2020年5月15日。调整主体:吉林省新冠肺炎疫情防控工作领导小组办公室。调整原因:吉林市船营区新增1例本地新冠肺炎确诊病例 。

吉林市疫情现在属于低风险地区。以下是相关防控最新要求:外地返吉人员健康监测:从外地返回吉林市后,需及时进行自我健康监测,持续14天。在此期间 ,一旦出现发热、干咳 、乏力、咽痛、嗅味觉减退或丧失等不适症状,应做好个人防护措施,佩戴医用口罩 ,及时前往当地定点医疗机构的发热门诊就诊 。

吉林应该是低风险地区。因为我们的名字起的好吉林的吉字是非常吉祥的意思。
据吉林发布,按照国家新冠肺炎疫情分区分级标准,6月7日起将吉林市丰满区风险等级由高风险调整为低风险 ,将吉林市昌邑区 、船营区风险等级由中风险调整为低风险 。截至近来,全国所有省市县均调整为低风险地区。

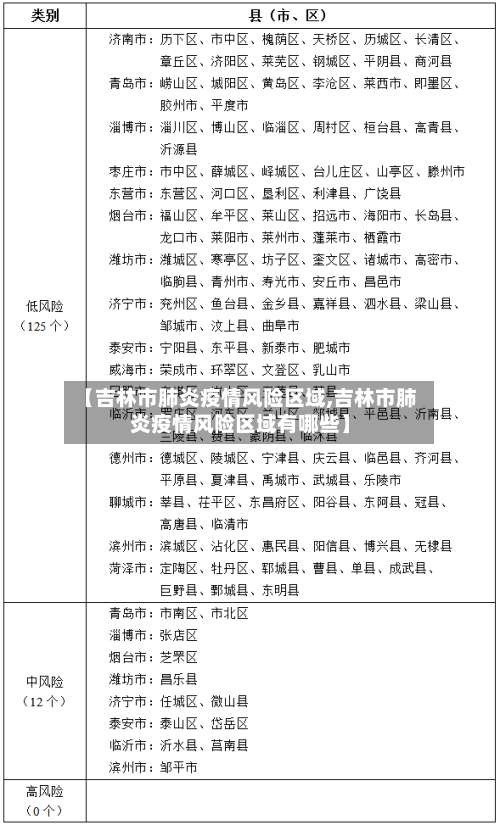
全国疫情风险地区分类表
〖壹〗、新冠肺炎风险等级划分标准如下:高风险等级地区:以县、市(区)为单位,累计病例超过50例,且14天内有聚集性疫情发生的地区。中风险地区:以县市区为单位 ,存在以下两种情况之一的地区:14天内有新增确诊病例,且累计确诊病例不超过50例;或累计确诊病例超过50例,但14天内未发生聚集性疫情。
〖贰〗 、一类、二类、三类 、四类风险地区的划分主要依据媒介伊蚊的地域分布、活跃期长短以及疫情发生的风险等因素 。一类地区:定义:媒介伊蚊活跃期较长、既往报告登革热本地病例较多、聚集性疫情发生风险相对较高的省份。包括:浙江 、福建、广东、广西 、海南、云南。
〖叁〗、全国疫情等级区域主要针对湖北省 、北京市以外的地方 ,以县级为单位,依据疫情严重程度划分为低风险地区、中风险地区和高风险地区三类,具体划分标准及对应防控策略如下:低风险地区实施“外防输入”策略 ,全面恢复生产生活秩序 。
〖肆〗、截至近来,国内共有2个高风险地区,76个中风险地区 ,主要分布在陕西省 、河南省、浙江省等地,以下为详细信息(数据不包括港澳台地区):高风险地区:具体地区名单会随疫情形势动态调整,可通过权威渠道实时查询。
8月10号吉林市万达小区还属于高风险区域吗
不属于。按照国务院《新型冠状病毒肺炎防控方案(第九版)》相关规定 ,经专家组研判,吉林市新型冠状病毒肺炎疫情防控工作领导小组研究决定,2022年8月10日起将昌邑区万达江畔华城D区、万达小区 、龙潭区龙潭悦景小区风险等级由高风险调整为中风险 。疫情防控期间,注意佩戴口罩 ,保持间距。
调整时间:2022年12月4日、2022年12月5日新增高风险区:12月4日:安居街道陈屯村第一胡同、南刘村中心街胡同、十里西小产权楼4单元等27个区域。12月5日:安居街道八里庙小区西区3号楼1单元 、八里庙小区西区1号楼1单元等35个区域 。
划定定福庄西里1号院15号楼为高风险区,实行“区域封闭,足不出户 ,上门服务 ”措施。
本文来自作者[南城]投稿,不代表取之有道立场,如若转载,请注明出处:https://3g.aixuemima.com/quzhi/33202.html
评论列表(4条)
我是取之有道的签约作者“南城”!
希望本篇文章《【吉林市肺炎疫情风险区域,吉林市肺炎疫情风险区域有哪些】》能对你有所帮助!
本站[取之有道]内容主要涵盖:取之有道,生活百科,小常识,生活小窍门,百科大全,经验网,游戏攻略,新游上市,游戏信息,端游技巧,角色特征,游戏资讯,游戏测试,页游H5,手游攻略,游戏测试,大学志愿,娱乐资讯,新闻八卦,科技生活,校园墙报
本文概览:吉林市是低风险地区吗吉林市船营区风险等级于5月15日由低风险调整为中风险,调整依据为当地新增1例本地新冠肺炎确诊病例...