5月17日江苏新增本土确诊病例1例+无症状感染者3例
〖壹〗、月17日0-24时 ,江苏新增本土确诊病例1例,新增本土无症状感染者3例,具体情况如下:新增本土确诊病例:1例,由南京市报告 ,近来在定点医院隔离治疗 。新增本土无症状感染者:3例,其中徐州市1例,苏州市2例 ,均在定点医院接受隔离医学观察。此外,当日解除隔离医学观察的无症状感染者46例(均为本土)。

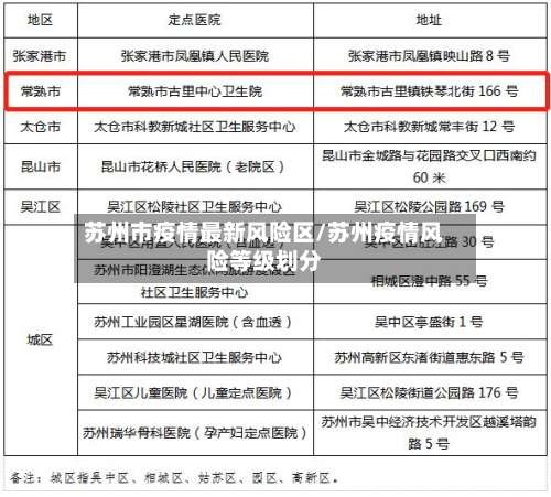
〖贰〗 、0月24日0-24时,江苏新增本土确诊病例1例 ,新增本土无症状感染者14例,新增境外输入确诊病例1例、无症状感染者5例,新增出院病例5例 ,解除隔离医学管理的无症状感染者24例。 具体信息如下:本土确诊病例新增1例,来自连云港市,为集中隔离点发现 ,在定点医院隔离治疗 。

〖叁〗、021年12月28日0-24时,江苏省新增本土确诊病例1例、本土无症状感染者1例,均为口岸高风险岗位闭环管理人员。

苏州返程规定最新消息(持续更新)
省外来(返)苏州人员需持健康码绿码和48小时内核酸检测阴性证明,无证明者需在抵苏州24小时内就近采样检测 ,检测结果出来前遵守相关限制措施。国内中高风险地区相关人员返苏州需按风险等级落实管控,高风险岗位人员返苏州需提前报备并配合健康管理 。 具体如下:省外来(返)苏州人员自1月20日起,需持健康码绿码和48小时内核酸检测阴性证明。
苏州大市范围内考生返校安排返校时间:暂定5月14日返校。健康监测:返校后进行为期7天的健康监测 。返校方式与时间要求严格遵循申报:学生需严格按照前期提交的返校方式和返校时间返校。未申报限制:没有申报返校方式和返校时间的考生不得返校。
滴滴包车跨城订单存在返程费相关规定 ,包括试点城市的线上议价模式与部分固定线路的自动计费,未覆盖城市虽不强制,但司机可自行决定是否接单 。跨城费核心规则(2025年最新试点情况)1)试点城市的线上议价模式覆盖范围截至2025年10月 ,有深圳到广州及江门 、肇庆、开封、泉州 、济南等6个城市。
苏州近期可以出省吗?
〖壹〗、苏州近期可以出省,但非必要不前往国内中高风险地区和疫情发生地所在城市,如确需前往 ,需做好报备与防护措施。具体说明如下:政策基本原则当前苏州疫情防控政策以“非必要不前往中高风险地区”为核心原则,未完全禁止出省,但要求市民密切关注国内中高风险地区及疫情发生地所在城市信息(可通过官方渠道查询最新名单) 。
〖贰〗、【法律分析】:可以的 ,必须有48小时核酸检测报告,而且到达目的地必须报备和自我隔离到星号消除。
〖叁〗 、法律分析:可以的,现在就经常从苏州去上海,只要体温正常不会有什么问题的 ,苏城码比较好是绿色,不然会被追问。法律依据:《中华人民共和国传染病防治法》 第二条 国家对传染病防治实行预防为主的方针,防治结合、分类管理、依靠科学 、依靠群众。
〖肆〗、苏州可以自由出入 。苏州近来属于低风险地区 ,可以凭健康码和行程卡自由出入。由国内低风险地区出入,出示健康码、行程卡绿码即可放行,由国内中高风险地区出入 ,在出示健康码 、行程卡绿码、提供核酸检测阴性证明的基础上,需集中隔离〖Fourteen〗、天。
〖伍〗、可以 。通过查询疫情防疫政策可知,苏州可以出省然后再回苏州 ,苏州位于长江三角洲中部,东临上海,南接浙江 ,西抱太湖,北依长江,拥有1596公里长江岸线。
2022年苏州封城最新消息:现在能去吗?附进出苏州最新政策!
022年苏州未封城,但实行严格管控措施 ,非必要不建议前往,以下是具体政策说明:2022年苏州封城最新消息苏州并未封城,但针对疫情采取了严格管控措施:封控区:对确诊病例密切活动场所实施“区域封闭 、足不出户、服务上门 ”措施。截至2月17日12时 ,全市共有封控区39个,涉及吴江、姑苏 、吴中、苏州工业园区、常熟 、相城等区域 。
022年苏州未封城,现在能去 ,但需根据疫情形势和防控要求做好准备。以下是关于苏州疫情的详细信息:2022年苏州封城情况苏州未整体封城:尽管苏州发生了本土疫情,但并未达到需要封城管控的程度。不过,苏州部分区域被划分为封控区、管控区和风险防范区 ,这些区域实行封闭管理,小区人员只进不出 。
022年苏州疫情预计在2月底或3月上旬解除封禁管理,封城措施预计在2月底左右结束 ,但具体时间需以官方通知为准。苏州疫情解除封禁时间分析预计解封时间:根据当前多地发生的本土疫情解封时间来看,基本上都是14天左右解除,但个别本土疫情较为严重的地区,不排除解封时间延长的可能。
月7日 ,新增新冠肺炎本土确诊病例1例,新增本土无症状感染者16例 。关于苏州疫情是否会封城,根据4月12日的最新消息 ,苏州市并未计划封城。对出现疫情的地区,采取严格管控措施,划定封控区、管控区 、防范区 ,在做好群众生活保障的同时,依规范管理。
2022苏州返乡政策表
省外返回:自1月20日起,省外来(返)苏州人员需持健康码绿码和48小时内核酸检测阴性证明。无48小时核酸检测阴性证明的 ,应立即向所在社区(村)、单位或入住酒店报备,在抵苏州24小时内就近采样检测,核酸检测出结果前 ,不出入各类公共场所,不参加各类聚集性活动,规范佩戴口罩 。
022年苏州返乡是否需要核酸检测需根据目的地政策确定,但外省返乡人员建议携带48小时内核酸检测阴性证明。
提倡就地过年 ,非必要不返乡。返乡需持48小时内核酸检测阴性证明,高风险岗位人员需脱离岗位14天以上并报备 。未持证明者可在车站或高速出口免费核酸采样,检测结果未出前居家观察。积极配合村(社区)落实报备、隔离观测 、健康监测等政策。返乡途中做好个人防护 ,尽量不乘公共交通工具 。
各交通场站、卡口需强化查验健康码、行程卡、核酸检测报告,并登记人员信息。各级单位 、建筑工地、酒店、社区(村)等需严格落实来(返)苏州人员信息摸排和登记报告,查验相关证明 ,督促落实核酸检测 、健康监测及隔离医学观察等措施。物流车辆通行政策 对物流车辆开辟绿色通道,具体通行政策另行制定 。
022年省内回苏州,若符合苏康码绿色且行程卡无星号的条件 ,则不需要核酸检测。具体说明如下:政策适用范围:针对省内低风险地区返回苏州的人员,需同时满足以下两项条件:苏康码为绿色:表明健康状态正常,无异常健康记录。行程卡无星号:说明过去14天内未途经中高风险地区所在设区市 。
江苏省春节返乡人员是否需要核酸检测主要取决于返乡人员的出发地和行程情况。
11月30日苏州市姑苏区新增24个高风险区
〖壹〗、确诊病例3家住吴中区郭巷街道华润金悦湾 ,为工业园区材料科学院姑苏实验室工作人员。2月6日:上午居家,14:00自驾去尹山湖爱琴海购物公园,17:00自驾回家。2月7日:7:35自驾上班,13:00自驾去星巴克苏州文萃广场店 ,16:00自驾上班,17:30下班自驾回家 。
〖贰〗、苏州市姑苏区将于2月28日对重点区域开展核酸检测,采样对象为东环路以西 、莫邪路以东、干将路以北、娄门路以南区域内的所有居民(48小时内接种新冠疫苗者暂不参加) ,采样方式为工作人员分时段 、按楼幢上门进行核酸采样。
〖叁〗、按综合实力来看是,苏州教育比较好的区是姑苏区。姑苏区,隶属江苏省苏州市 。地处苏州市中部 ,长江三角洲中部,东临苏州工业园区,南接吴中区 ,西望虎丘区,北连相城区。介于北纬31°1525~31°2251,东经120°3129~120°39’03之间。 全区地势低平 ,由西向东南微微倾斜,海拔2~4米 。
〖肆〗、“3+11”健康管理措施对有江苏省苏州市姑苏区 、吴中区、吴江区、工业园区旅居史的人员,实施“3天居家健康观察+11天日常健康监测”措施。居家健康观察要求:非必要不外出,确需外出需报备社区 ,避免前往人员密集场所。
〖伍〗、月9日至11日,上下班 。3月12日,10:30塘南新村。3月13日 ,10:00苏州工业园区葑春街,17:00姑苏区白塔西路。3月14日,集中隔离 。无症状感染者19关联信息:系确诊病例1的同事 ,在上海钱智金融信息服务有限公司苏州分公司工作,居住在苏州工业园区东港新村。
〖陆〗 、姑苏区2025年拆迁项目动态如下:房屋征收补偿方案征求意见项目红革村城中村改造项目:2025年7月25日启动补偿方案征求意见,8月29日公布修改情况 ,涉及城中村整体更新。桃花坞大街入口整体形象提升项目:2025年8月18日征求意见,聚焦街区入口景观与功能优化。
本文来自作者[南城]投稿,不代表取之有道立场,如若转载,请注明出处:https://3g.aixuemima.com/quzhi/26743.html
评论列表(4条)
我是取之有道的签约作者“南城”!
希望本篇文章《苏州市疫情最新风险区/苏州疫情风险等级划分》能对你有所帮助!
本站[取之有道]内容主要涵盖:取之有道,生活百科,小常识,生活小窍门,百科大全,经验网,游戏攻略,新游上市,游戏信息,端游技巧,角色特征,游戏资讯,游戏测试,页游H5,手游攻略,游戏测试,大学志愿,娱乐资讯,新闻八卦,科技生活,校园墙报
本文概览:5月17日江苏新增本土确诊病例1例+无症状感染者3例〖壹〗、月17日0-24时,江苏新增本土确诊病例1例...