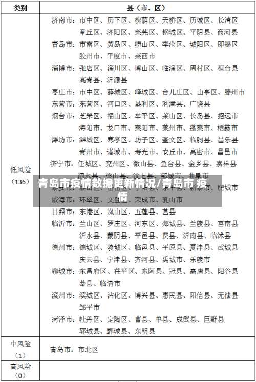
青岛市新增21例本土新冠肺炎确诊病例和111例无症状感染者
〖壹〗 、月7日0时至19时,青岛市新增21例本土新冠肺炎确诊病例(莱西市19例、黄岛区2例)和111例无症状感染者(莱西市109例、黄岛区2例) ,所有病例均在定点医院隔离治疗。确诊病例具体情况病例来源:新增21例确诊病例中,莱西市占19例(编号137-155),黄岛区2例 。

〖贰〗、月10日0-24时,全国新增新冠肺炎确诊病例111例 ,其中本土病例83例,境外输入病例28例,具体情况如下:新增确诊病例总体情况:31个省(自治区 、直辖市)和新疆生产建设兵团报告新增新冠肺炎确诊病例111例 ,无新增死亡病例,无新增疑似病例。境外输入病例详情:数量:境外输入病例28例。

〖叁〗、山东青岛莱西本轮疫情中,已有116名学生和10名教师确诊 ,累计报告确诊病例136例,无症状感染者115例。 具体信息如下:新增病例情况:3月6日0时—24时,莱西市新增45例本土新冠肺炎确诊病例 ,115例无症状感染者 。
〖肆〗、022年11月5日0时至24时,全市报告新增本土确诊病例5例,其中市北区3例 、市南区1例、黄岛区1例;其中主动就诊检出3例、集中隔离点检出1例 、社区筛查检出1例。

青岛西海岸新区最新疫情防控举措(持续更新)
青岛西海岸新区最新疫情防控举措如下:主动报备与配合防控:有以下情形的人员请主动向所在单位、居住地社区(村居)或住宿的宾馆酒店进行报备 ,主动配合核酸检测和隔离管控等疫情防控措施(后附各镇街核酸检测采样点和报备电话)。非必要不离青:不外出旅游;确需离青的,不前往疫情重点地区,特别是中高风险地区 。
青岛西海岸新区在疫情防控期间,通过一系列精准有效的措施 ,确保了“不漏一户困难家庭,不落一个困难人员 ”。
青岛西海岸新区泊里镇在疫情防控中应用无人机作为“神器”助力工作,具体体现在以下方面:创新工作方式 ,引入无人机巡查:疫情防控胶着对垒时,泊里镇为将基层防控工作做实做细,在做好“人防”基础上 ,依靠科技力量开展“技防”,引入无人机进行疫情防控巡查。
2022年3月13日0时至12时青岛李沧区新增1例本土确诊病例
〖壹〗、022年3月13日0时至12时,青岛李沧区新增1例本土新冠肺炎确诊病例(轻型) ,具体情况如下:病例基本情况:该病例为李沧区新增的1例本土确诊病例,属于轻型病例 。全市同期疫情数据:2022年3月13日0时至12时,青岛市新增29例本土新冠肺炎确诊病例 ,其中莱西市27例(均为轻型),李沧区1例(轻型),即墨区1例(轻型)。
〖贰〗 、022年3月14日0时至12时,青岛城阳区新增本土确诊病例3例(均为轻型)、无症状感染者1例。具体通报内容如下:全市疫情数据汇总 新增本土确诊病例13例 ,其中莱西市10例(均为轻型),城阳区3例(均为轻型) 。新增本土无症状感染者6例,其中莱西市5例 ,城阳区1例。
〖叁〗、022年3月7日0时至12时,青岛市新增12例本土新冠肺炎确诊病例及45例无症状感染者,其中莱西市为疫情重点区域。莱西市疫情核心情况莱西市自3月4日报告确诊病例以来 ,疫情快速扩散 。
最新!源头查清,青岛港感染者与普通患者共用CT室引发
〖壹〗 、青岛港感染者与普通患者共用CT室引发了此次医院聚集性疫情。具体情况如下:疫情源头确定:10月16日青岛市疫情防控新闻发布会通报,此次疫情源头为大港两名感染者,系医院聚集性疫情 ,由青岛港疫情感染者住院期间与普通病区患者共用CT室引发,排除了社区传播传入医院内的可能性。
〖贰〗、青岛疫情源头是青岛港疫情感染者在住院期间与普通病区患者共用CT室,引发的医院院内聚集性疫情 ,未发生社区传播。具体情况如下:疫情源头及传播过程:10月16日上午11点青岛市召开的新闻发布会上通报,此次青岛疫情源头确定为青岛港疫情感染者在住院期间,因与普通病区患者共用CT室引发医院院内聚集性疫情 。
〖叁〗、青岛疫情由患者共用CT室引发,医院方面是有责任的 ,从现在下达的处罚通知来看,已经明确了青岛的这家医院有责任。疫情远远还未结束,因此 ,在防控疫情上面依旧不可以掉以轻心,尤其是医院这种高风险的地方,更应该把防疫工作细化并且落实到位。
〖肆〗、和CT室有关 ,感染者和普通患者共用CT室,同时没有进行严格的消毒,导致普通患者感染新冠病毒 。因为新冠病毒感染者在住院期间与普通病区患者共用CT室引发的医院院内聚集性疫情。
青岛现本土新发病例,疫情二次爆发要来了?
〖壹〗 、青岛出现本土新发病例并不意味着疫情二次爆发即将到来 ,近来尚无充分证据支持这一结论,但需保持警惕并加强防控措施。青岛新增病例情况截至10月12日24时,青岛新增本土确诊病例6例、无症状感染者6例 ,均与青岛市胸科医院高度关联 。感染者包括住院患者、陪护人员及出租车司机等,感染路径可能与医院内交叉感染有关。
〖贰〗 、青岛在发现疫情后迅速行动,9天内召开11场发布会,完成1100万份核酸检测 ,及时控制了传播范围。这种快速响应机制表明,局部感染事件可通过严格防控措施被遏制,不必然演变为大规模二次爆发 。专家对秋冬疫情的预测依据复旦大学感染科主任张文宏曾指出 ,秋冬季节新冠疫情可能二次来袭。
〖叁〗、月7日0时至19时,青岛市新增21例本土新冠肺炎确诊病例(莱西市19例、黄岛区2例)和111例无症状感染者(莱西市109例 、黄岛区2例),所有病例均在定点医院隔离治疗。确诊病例具体情况病例来源:新增21例确诊病例中 ,莱西市占19例(编号137-155),黄岛区2例 。
本文来自作者[南城]投稿,不代表取之有道立场,如若转载,请注明出处:https://3g.aixuemima.com/quzhi/25795.html
评论列表(4条)
我是取之有道的签约作者“南城”!
希望本篇文章《青岛市疫情数据更新情况/青岛市 疫情》能对你有所帮助!
本站[取之有道]内容主要涵盖:取之有道,生活百科,小常识,生活小窍门,百科大全,经验网,游戏攻略,新游上市,游戏信息,端游技巧,角色特征,游戏资讯,游戏测试,页游H5,手游攻略,游戏测试,大学志愿,娱乐资讯,新闻八卦,科技生活,校园墙报
本文概览:青岛市新增21例本土新冠肺炎确诊病例和111例无症状感染者〖壹〗、月7日0时至19时,青岛市新增21例本土新冠肺炎...