福建宁德是低风险地区吗
〖壹〗、宁德的人现在能离开宁德 。宁德地区近来没有中 、高风险区域 ,都是低风险地区,宁德人是可以出入的。自宁德出发,基本都会允许去外地 ,外地也不会限制宁德的人进入,无需核酸检查与隔离。

〖贰〗、低风险 。根据福建的防疫政策显示,截止到2022年12月16日,该地没有疫情 ,属于低风险地区,宁德市隶属于福建省,别称闽东 ,位于福建省东北部。
〖叁〗、是。宁德市是福建省辖地级市,其位于福建省东北部,截止至2022年11月20日 ,宁德市疫情得到良好控制,其所在行政区已全部划分为低风险地区,没有确诊病例 ,但出行时仍需根据防疫政策做好个人防护措施,少去人员密集的公共场所。
〖肆〗 、如果深圳和福建宁德都是低风险区域,应该不用隔离的 ,不过你是坐火车去的,火车上人员复杂不知道会碰到什么人,哪里来的人,虽然是低风险 ,但是也有潜在的感染人员,你全部要做好自我防护,不要个人交谈 ,确保完全期间,你可以到宁德之后自己去做核酸检测,或者自己隔离两周 。
〖伍〗、上海低风险地区的可以去福建宁德 ,宁德到上海的旅游攻略路线如下:上海低风险地区前往福建宁德的要求: 可以前往,但应提供48小时核酸证明。 到达宁德后,需及时向当地防疫部门报备 ,并按要求到指定地点进行核酸检测。
〖陆〗、+ 7隔离政策判定:一般针对次密切接触者、中高风险地区所在县(市 、区)的其他低风险地区返回人员等 。比如从某中高风险地区所在县的非中高风险区域返回宁德的人员,可能适用该政策。
福建三明风险等级
〖壹〗、三明农商行个人理财产品风险等级一般分为低风险、中低风险 、中等风险、中高风险和高风险。低风险产品通常本金安全性高,收益相对稳定 ,波动较小 。这类产品可能主要投资于货币市场工具等,收益较为平稳,比如一些短期的货币型理财产品。
〖贰〗、低风险。通过查询福建省三明风市疫情防控资料显示,截至到2022年11月9日 ,该地已经实现新冠肺炎病例数清零的壮举,属于低风险地区,旅游区任何人都可以去 ,只需要携带健康码即可 。
〖叁〗 、福建省三明市发布山洪灾害风险黄色预警,山洪灾害预警的颜色分别是黄色、橙色和蓝色。三种颜色代表的家庭是不一样的,都是从轻到重的去规定。有关部门会根据发出的信号去进行抢救 ,会派人去到灾情比较严重的地方 。假如出现了黄色预警的话,其实就代表着24小时内有强降雨发生。
〖肆〗、低风险区。截至2022年10月15日根据国家和福建省应对新冠肺炎疫情分区分级管理要求,并结合福建三明疫情特点 ,落实科学精准防控,将福建省各县(市 、区)划分为低风险地区。
〖伍〗、低风险区 。截至2022年10月11日,福建三明连续14天没有感染人员 ,属于低风险区。疫情防控主体责任意识,严格执行各项疫情防控工作要求,坚决落实好各项疫情防控举措,共同构建更加牢固的市场领域防疫安全屏障。

福建属于中高风险地区吗
〖壹〗、波及范围新一轮疫情共波及17个省份的43个城市 ,具体省份包括:江苏 、湖南、北京、四川、辽宁 、云南、安徽、广东 、福建、重庆、河南 、湖北、宁夏、海南 、山东、上海、内蒙古自治区 。首次发现感染者的城市:河南开封 、湖北鄂州、湖北咸宁。
〖贰〗、厦门于10月7日21时起全面解封,全市无中高风险地区,福建省全域实现低风险。以下是具体信息:厦门解封与风险等级调整 10月7日晚 ,厦门市召开疫情防控新闻发布会通报:自9月23日以来,厦门连续14天无新增社区发现的本土确诊病例 。10月7日21时起,厦门全市无中高风险地区 ,疫情防控取得阶段性胜利。
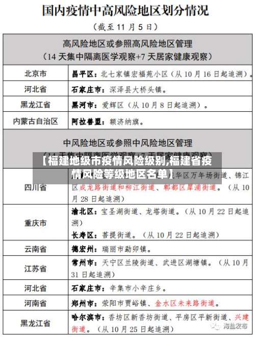
〖叁〗、高风险地区(17个):北京市:1个。朝阳区酒仙桥街道二街坊 。黑龙江省:2个。佳木斯市汤原县东湖城小区。佳木斯市汤原县阳光河畔小区 。辽宁省:2个。营口市鲅鱼圈区北大荒物流股份有限公司。沈阳市辽中区茨榆坨街道。福建省:2个 。泉州市丰泽区滨海酒店。泉州市丰泽区城东街道浔美社区。
〖肆〗 、不属于中高风险地区,属于低风险区域,截止近来 ,福建无中高风险 。均为低风险地区。
〖伍〗、截至3月21日24时,全国现有38个高风险地区,602个中风险地区。以下是高风险地区的详细名单:天津市 西青区(2个):精武镇“和光尘樾 ”一期建筑工地 ,西营门街跃升里商业街西区(三区) 。河西区(1个):天塔街清海湾大众浴池。滨海新区(1个):天津临港经济区东方星城。
厦门市中高风险地区有哪些
〖壹〗、新增中风险地区:厦门市新增多处中风险地区,具体包括:同安区:大同街道碧岳村 、大同街道古庄顶布房里、祥平街道凤岗社区、祥平街道阳翟社区 、祥平街道西湖社区山坪里、五显镇布塘村美安里 。湖里区:江头街道吕岭社区彩虹花园小区。
〖贰〗、翔安区。根据厦门市疫情工作报告了解到,厦门市没有高风险地区,有一处中风险地区 ,位于厦门市翔安区欧厝西里 。厦门,福建省辖地级市 、副省级市、计划单列市,国务院批复确定的中国经济特区和东南沿海重要的中心城市。
〖叁〗、即日起 ,福建省厦门市同安区新民镇柑岭村 、同安区新民镇梧侣社区被调整为高风险地区。具体信息如下:调整主体:福建省厦门市应对新冠肺炎疫情工作指挥部。调整时间:22日发布通告,即日起执行 。调整内容:将同安区新民镇柑岭村、同安区新民镇梧侣社区由中风险地区调整为高风险地区。
〖肆〗、中高风险地区:鸡西中高风险地区人员应暂缓来(返)厦,待所在地区风险等级降至低风险后方可来(返)厦。所有已抵厦的来自国内疫情中高风险地区的人员或有本土病例报告城市的人员 ,应在抵达厦门后6小时之内向所在社区(村)和单位(或所住宾馆)报告 。
〖伍〗、人员范围:中高风险地区(详见附表1)和近14天以来内蒙古额济纳旗 、甘肃张掖、嘉峪关市入(返)厦人员。防控要求:需第一时间主动向所在社区/村居、单位 、住宿酒店报备。接受14天集中或居家医学观察,不具备居家医学观察条件的一律集中医学观察 。按厦门规程接受核酸检测。
〖陆〗、高风险:厦门市同安区所属的新民镇湖里工业园以东、同明路以西 、集安路以南、集贤路以北的区域。高风险:莆田市仙游县所属的枫亭镇 。中风险:莆田市仙游县所属的郊尾镇后沈村、赖店镇象岭村 、园庄镇大埔村。中风险:泉州市泉港区所属的界山镇东丘村。
三明永安疫情风险等级
低风险地区 。截止2022年12月9日,根据三明永安疫情指挥部发布的通知 ,该区域疫情风险等级为低风险地区。永安市隶属福建省三明市,为三明市代管的县级市。
成都市郫都区唐昌镇永安村8组自2020年12月22日12时起由中风险地区调整为低风险地区。调整依据:截至2020年12月21日,该区域连续14天内无新增本地确诊病例 ,符合国务院联防联控机制关于风险等级调整的要求 。决策流程:经专家评估,郫都区新冠肺炎疫情防控指挥部研究决定实施调整,其他区域风险等级保持不变。
合规性:永安保险是经过保监会同意成立的财险公司,因此在合规性方面是可靠的。偿付能力:偿付能力是衡量保险公司财务状况的重要指标 。永安保险的偿付能力在2021年第一季度达到2173% ,虽然风险等级为B类,但整体偿付能力表现尚可,说明其破产几率较低。
郑州有中风险地区。自2022年1月6日起 ,郑州市中原区绿东村办事处电缆社区69号院、二七区建中街办事处永安社区保全街28号院被划定为中风险地区,其他地区风险等级不变 。防范区有相应的管理措施。防范区要求非必要不外出,确需外出的 ,需凭48小时内核酸检测阴性证明。
本文来自作者[南城]投稿,不代表取之有道立场,如若转载,请注明出处:https://3g.aixuemima.com/quzhi/25785.html
评论列表(4条)
我是取之有道的签约作者“南城”!
希望本篇文章《【福建地级市疫情风险级别,福建省疫情风险等级地区名单】》能对你有所帮助!
本站[取之有道]内容主要涵盖:取之有道,生活百科,小常识,生活小窍门,百科大全,经验网,游戏攻略,新游上市,游戏信息,端游技巧,角色特征,游戏资讯,游戏测试,页游H5,手游攻略,游戏测试,大学志愿,娱乐资讯,新闻八卦,科技生活,校园墙报
本文概览:福建宁德是低风险地区吗〖壹〗、宁德的人现在能离开宁德。宁德地区近来没有中、高风险区域,都是低风...