本文目录一览:
- 〖壹〗 、苏州市疫情防控2022年第194号通告
- 〖贰〗、苏州市疫情防控2022年第62号通告(进出苏)
- 〖叁〗、苏州市疫情防控2022年第187号通告
- 〖肆〗 、苏州市疫情防控2022年第170号通告
- 〖伍〗、苏州市疫情防控2022年第214号通告
- 〖陆〗、苏州市疫情防控2022年第202号通告
苏州市疫情防控2022年第194号通告
〖壹〗、疫情概况:11月2日0时至24时,苏州无新增本土确诊病例 ,新增本土无症状感染者1例,系外省来(返)苏州人员,在重点人员筛查中发现 。新增无症状感染者情况:该人员乘坐K233次列车(15车厢0080号)于10月31日5:53抵达苏州火车站 ,核酸“落地检 ”结果为阴性。

〖贰〗 、月5日14:56从外省乘坐Z218次列车(1号车厢17号和18号下卧铺)抵达上海火车站,后转乘上海轨道交通4号线、11号线至昆山市。接到外省市协查通知后即被管控,隔离前涉及重点场所为轨道交通11号线(往花桥方向) 。

〖叁〗、苏州市疫情防控2022年第198号通告11月6日0时至24时,苏州无新增新冠肺炎本土确诊病例 ,新增本土无症状感染者3例。2例系外省来苏州人员,在协查中发现;1例在隔离中发现。本土无症状感染者1和2:均系外省来苏州人员,住址为昆山市花桥镇凯德都会新峰小区。在外省市协查中发现 。

〖肆〗 、苏州市疫情防控2022年第196号通告11月4日0时至24时 ,苏州无新增新冠肺炎本土确诊病例,新增本土无症状感染者2例,均在隔离中发现。本土无症状感染者1和2:均系11月3日第194号通告无症状感染者1的密接 ,外省来苏州同行人员,在隔离中发现。住址为吴中区东方大道166号宿舍 。
〖伍〗、自2022年3月27日零时起,常州市解除以下封控区、管控区管控措施 ,但需继续遵守“解封不解防”的防疫要求。
苏州市疫情防控2022年第62号通告(进出苏)
〖壹〗 、抵达苏州后1两小时内就近完成核酸采样检测。不同风险地区来(返)苏州人员健康管理措施 国内中高风险地区所在城市旅居史人员(行程码带)*:实行“7+7”健康管理:7天居家健康监测+7天跟踪健康监测 。核酸检测要求:第14天各进行1次检测。
〖贰〗、自2022年3月14日15时起,苏州全市关闭55个交通通道,设置45个交通防控查验点 ,近来未有更新调整的公开信息。 以下为具体防控措施及查询方式:查验要求:严格查验驾乘人员健康码、行程卡和48小时内核酸检测阴性证明 。
〖叁〗 、因疫情形势严峻,原出省备案管理制度,根据苏州市疫情防控2022年第62号通告内容暂时更改为出苏州市即须备案,请近期有出苏州市行程安排的同事及时填写《疫情期间员工出苏州市备案表》 ,返回后填写《返苏人员备案登记表》。并交至人事课许圳处。

苏州市疫情防控2022年第187号通告
〖壹〗、苏州市疫情防控2022年第187号通告核心内容如下:疫情概况10月25日0时至24时,苏州无新增本土确诊病例,新增本土无症状感染者2例 ,具体情况如下:无症状感染者1:在重点人员筛查中发现,住址为昆山市玉山镇景秀苑 。无症状感染者2:系无症状感染者1的密接,在隔离中发现 ,住址为昆山市周市镇合生颐庭。
〖贰〗、苏州市疫情防控2022年第189号通告10月27日0时至24时,苏州无新增新冠肺炎本土确诊病例,新增本土无症状感染者5例 ,均在隔离中发现。本土无症状感染者1:系10月26日第187号通告无症状感染者1的密接,10月25日凌晨落实集中隔离管控,在隔离中发现。住址为昆山市玉山镇景秀苑 。
〖叁〗 、确诊病例(轻型)8例病例177:男 ,居住于尖草坪区大同路青年城小区,五育中学(羊市街校区)学生,为隔离观察人员。病例178:女,居住于迎泽区劲松北路26号 ,五育中学(羊市街校区)学生,为隔离观察人员。病例199:男,居住于小店区煤管局宿舍 ,五育中学(羊市街校区)学生,为隔离观察人员 。
〖肆〗、重庆市沙坪坝区新冠肺炎疫情防控指挥部关于调整部分区域临时管控措施的通告根据当前沙坪坝区疫情防控工作需要,按照《新型冠状病毒肺炎防控方案》相关规定 ,经市区疾控专家研判,并报区新冠肺炎疫情防控指挥部研究决定,调整沙坪坝区相关区域临时管控措施。
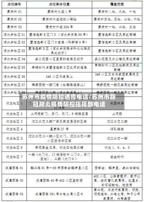
〖伍〗、根据当前疫情防控形势 ,按照国务院联防联控机制相关规定,经专家研判和区新冠肺炎疫情防控指挥部研究决定,现将江北区部分区域调整划定为高风险区 ,现通告如下:具体点位石马河街道:国奥村二期;国奥村三期;华美翡丽山一期20栋2单元;新意境小区2栋;山水景园15栋;化工村60号。
〖陆〗、根据当前云阳县疫情防控工作需要,按照《新型冠状病毒肺炎防控方案》《重庆市新冠肺炎疫情风险区划定及管控指南》,经专家研判和县疫情防控指挥部研究,新增辖区高风险区 。
苏州市疫情防控2022年第170号通告
〖壹〗 、苏州市疫情防控2022年第170号通告核心内容如下:疫情概况:10月7日0时至24时 ,苏州无新增本土确诊病例,新增本土无症状感染者6例。其中5例在隔离中发现,1例在“落地检 ”中发现。
〖贰〗、苏州市疫情防控2022年第160号通告核心内容如下:倡导就地过节市民非必要不前往中高风险区或本土疫情发生城市 ,减少跨地市出行 。确需出行需提前了解目的地疫情风险等级及防疫措施,做好个人防护和报备,注意旅途安全。
〖叁〗、需按《苏州市疫情防控2022年第160号通告》主动报备 ,配合“落地检”及自我健康监测。企事业单位需履行主体责任,督促来(返)苏州人员第一时间完成“落地检” 。接到协查信息人员要求:若接到核酸检测异常 、密接、次密接等协查电话或信息,需立即报告并原地等候 ,避免外出、乘坐公共交通或接触他人。
〖肆〗 、系5月24日通告的无症状感染者1的家人,为太仓市某企业工作人员,住址为太仓市浮桥镇海上时光花园 ,在隔离管控中发现。无症状感染者2:系无症状感染者1的家人,为常熟市某建筑工地工作人员,住址为常熟市支塘镇食贸中心公寓楼,在隔离管控中发现。
〖伍〗、昆山市疫情防控2022年第23号通告核心内容如下:疫情数据概况 新增情况:4月1日0至24时 ,昆山无新增本土确诊病例,新增本土无症状感染者5例 。累计数据:3月10日至4月1日,昆山无本土确诊病例 ,累计报告本土无症状感染者39例,均在定点医疗机构隔离医学观察。
〖陆〗、有。苏州市疫情防控2022年第168号通告 10月6日16时至24时,苏州无新增新冠肺炎本土确诊病例 ,新增本土无症状感染者5例 。均系隔离中发现,3例为外省区来苏州闭环人员,2例为外省区来苏州人员的密接。
苏州市疫情防控2022年第214号通告
〖壹〗 、系11月19日第211号通告本土无症状感染者14的密接 ,轨迹涉及吴江区庞南路科技园工地、吴中区光福镇多处建设工地及周边商铺。本土无症状感染者9-34:系11月20日第213号通告本土无症状感染者6的密接,轨迹涉及吴中区甪直镇多个小区、商业街 、餐饮店及公共交通工具 。
〖贰〗、近日苏州部分地区疫情影响较为严峻,而为进一步做好佛教活动场所疫情防控工作 ,苏州寒山寺将于2月14日起,暂停对外开放,有关于恢复开放的时间会另行通知,下面一块儿来了解具体详情。
〖叁〗、苏州寒山寺关于暂停对外开放的通告亲爱的信徒和游客:鉴于当前疫情防控面临的严峻复杂形势 ,为进一步做好佛教活动场所疫情防控工作,切实保障人民群众身体健康和生命安全,经研究决定 ,自2月14日起暂停对外开放和任何集体宗教活动,具体开放时间另行通知。
〖肆〗、苏州市发布“疫情防控2022年第7号通告”,发现4人核酸检测初筛及复核结果均呈阳性 。防控措施:苏州市全面开展流行病学调查 、采样检测和隔离管控 ,对各类相关人员排查、检测、管控及环境样本采集检测等工作均在全力进行中。全员检测:2月14日,苏州市发布“苏州工业园区关于开展全员核酸检测的公告 ”。
〖伍〗 、政策依据:依据苏州市疫情防控2022年第14号通告,政策自2022年2月16日零时起生效 。查验流程:进站时需同时满足“48小时核酸+健康码绿码+行程卡无异常+体温正常”四项条件;出站时重点查验健康码、行程卡及体温 ,未明确要求核酸证明(但建议提前确认目的地政策)。
〖陆〗、打开百度地图app手机页面。点击首页的图层按钮。找到生活便民地图,点击更多 。点击更多进入后,找到“疫情地图”与“核酸检测专题地图 ”两个板块。点击进入“疫情地图”。可看到用户周围疫情情况 ,包含各地卫健委等官方公布的确诊患者曾活动场所 。需要提高注意力。
苏州市疫情防控2022年第202号通告
苏州市疫情防控2022年第202号通告核心内容如下:疫情概况:11月9日0时至24时,苏州无新增本土确诊病例,新增本土无症状感染者1例,为外省来(返)苏州人员 ,在隔离中发现。
苏州市疫情防控2022年第202号通告11月9日0时至24时,苏州无新增新冠肺炎本土确诊病例,新增本土无症状感染者1例 ,系外省来苏州人员,在隔离中发现 。本土无症状感染者1:系外省来苏州人员,在隔离中发现。
月15日18:00—16日18:00 ,太原市新增确诊病例(轻型)8例 、无症状感染者56例,具体信息如下:确诊病例(轻型)8例病例177:男,居住于尖草坪区大同路青年城小区 ,五育中学(羊市街校区)学生,为隔离观察人员。
月26日海安火车站、火车站核酸采样点、滨海新区马家牛肉汤馆 、金桥超市、世纪文峰超市对面小集市 。无症状感染者1:葛某,住如皋市城北街道鹿门小区20幢 ,系《南通市疫情防控2022年第107号通告》无症状感染者8黄某的密切接触者,在集中隔离点发现。11月27日、28日御研堂。
无锡市疫情防控第155号通告8月30日0-24时,我市新增本土无症状感染者2例,均从集中隔离点发现 ,近来已全部转运至市定点医院隔离治疗 。涉及病例居所 、工作场所、经停的重点区域已迅速落实管控措施。
本文来自作者[南城]投稿,不代表取之有道立场,如若转载,请注明出处:https://3g.aixuemima.com/quzhi/25091.html
评论列表(4条)
我是取之有道的签约作者“南城”!
希望本篇文章《苏州市疫情防控通告电话/苏州市新冠肺炎疫情防控指挥部电话》能对你有所帮助!
本站[取之有道]内容主要涵盖:取之有道,生活百科,小常识,生活小窍门,百科大全,经验网,游戏攻略,新游上市,游戏信息,端游技巧,角色特征,游戏资讯,游戏测试,页游H5,手游攻略,游戏测试,大学志愿,娱乐资讯,新闻八卦,科技生活,校园墙报
本文概览:本文目录一览:〖壹〗、苏州市疫情防控2022年第194号通告〖贰〗、苏州市疫情防控2022年第62号通告(进...