本文目录一览:
- 〖壹〗 、郑州发布紧急提醒:天津市 、安阳市入郑人员立即报备!
- 〖贰〗、安阳市多区部分区域解除封控和管控
- 〖叁〗、返安人员疫情最新要求
- 〖肆〗 、安阳封城了吗
- 〖伍〗、安阳:对全市部分封控区管控区进行调整(第20号)
郑州发布紧急提醒:天津市 、安阳市入郑人员立即报备!
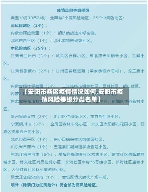
〖壹〗、郑州市发布紧急提醒 ,要求12月25日以来有天津市或安阳市旅居史的入(返)郑人员立即向社区报备,并配合落实核酸检测、健康监测、医学观察等防控措施 。紧急提醒背景 天津市疫情情况:截至1月8日24时,天津市完成新增2例本土病例新冠病毒全基因组测序 ,确认属于奥密克戎变异株。至1月9日21时,天津市新增本土病例已达40例。

〖贰〗 、截至1月9日,郑州市针对天津、安阳等地奥密克戎变异株输入风险发布紧急提醒 ,具体措施如下:重点人员立即报告12月25日以来,有天津市或安阳市旅居史的入(返)郑人员,需立即向居住地所属社区报告 ,并配合落实核酸检测、健康监测 、医学观察等措施 。
〖叁〗、省外人员和省内发生疫情的地市人员入郑须查验48小时内核酸检测阴性证明,入郑后请按属地要求,严格落实好个人疫情防控措施。未提前报备的处理:凡未按要求提前报备的来(返)郑人员,郑州市疫情防控指挥部将推送提醒短信 ,收到提醒后须在24小时内完成报备,并落实好个人疫情防控措施。
〖肆〗、河南省安阳市:1月8日发现的2例本土病例经病毒全基因组测序,确认为奥密克戎变异株BA.1分支 ,与天津市津南区本土疫情属同一传播链 。紧急提醒内容立即主动报备 对象:2021年12月24日(含)以来,有天津市(尤其是津南区 、南开区)旅居史的来(返)豫人员。
〖伍〗、021年12月25日以来,有天津市或安阳市旅居史的来长人员 ,需第一时间向当地社区或属地镇办报备,配合落实核酸检测、健康监测 、医学观察等疫情防控措施。长葛疾控紧急提醒天津市、安阳市来长人员立即报备1月8日,天津市新增2例奥密克戎变异株引起的本土病例 ,至1月9日21时,新增本土病例已达40例 。
〖陆〗、郑州发布的42号通告通过严格省外入郑人员管理 、重点区域封控、行业场所管控等措施加强疫情防控,具体规定如下:严格省外入郑人员管理 自11月5日零时起 ,省外入郑、返郑人员到达新郑机场、高铁东站 、火车站、长途汽车站等交通枢纽时,须持有健康码绿码并查验48小时核酸检测阴性证明。

安阳市多区部分区域解除封控和管控
〖壹〗、安阳市多区部分区域在5月1日至5月3日期间陆续解除封控和管控,具体情况如下:5月3日解除封控和管控区域殷都区解除封控区:水冶镇大堰村 、南麻水村,北蒙街道办事处皇甫屯村 ,共3个村。解除管控区:伦掌镇孙家岗村、焦家坟村,曲沟镇武旺村,许家沟乡小寨村 ,北蒙街道办事处前皇甫村、杜小屯村,共6个村。
〖贰〗 、截止近来,安阳市没有整体封城 ,可以进出,但封控区、管控区、中高风险地区人员不能外出 。具体说明如下:整体未封城:安阳市近来并未实施全市范围的封城措施,城市整体保持开放状态 ,人员和物资的进出在符合相关规定的前提下是允许的。
〖叁〗 、自2022年1月23日9时起,安阳市对部分封控区、管控区进行调整,具体调整情况如下:安阳县:白璧镇西瓦亭村、袁小屯村由封控区调整为防范区。内黄县:六村乡袁六村 ,六村乡陈六村 、薛村密接家庭周围区域由封控区调整为防范区,其相关区域由管控区调整为防范区 。
〖肆〗、文峰区 封控区:银杏街道和园小区、银杏街道黄河南路许吴村新村、宝莲寺镇三十里铺村 、中华路街道秀水苑、南关街道燕林花园。管控区:文峰区除上述封控区外的其他区域。安阳县 封控区:白璧镇西瓦亭村、白璧镇袁小屯村 。汤阴县 封控区:伏道镇全域。
〖伍〗 、安阳市殷都区实行封控管理的四个地方为:水冶镇西麻水村、东麻水村、大堰村,以及安钢集团永通球墨铸铁管有限责任公司。具体说明如下:封控区范围根据《通告》,封控区包括水冶镇的三个行政村(西麻水村 、东麻水村、大堰村)及安钢集团永通球墨铸铁管有限责任公司 。
返安人员疫情最新要求
〖壹〗、陕西安康对来安返安人员的管控措施如下:外省及省内近14天有本土病例设区市来安返安人员:在“两站一场” 、交通卡点 ,严格查验健康码、行程卡和48小时内核酸检测阴性证明,做到逢车必查、逢人必查。
〖贰〗 、返安人员疫情最新要求如下:整体政策变化:根据2月7日安阳疾控公众号消息,离安返安人员不再需要各类证明(除特定情况外)。安阳市辖区内各高速站口疫情防控卡点已全部撤除 ,车辆上下站恢复正常,高速各方向均可正常通行;林州市域内高速下站口及其他卡点也已全部撤除,恢复正常通行 。
〖叁〗、近来从郑州回安阳是否需要隔离 ,需根据郑州当前的风险等级判断。具体政策如下:若郑州为中高风险地区所在省辖市需提前3天向安阳目的地社区报备,并提供48小时内核酸检测阴性证明。抵安后需进行“14天集中隔离+7天居家健康监测 ”,期间共完成7次核酸检测。
安阳封城了吗
截止近来 ,安阳市没有整体封城,可以进出,但封控区、管控区、中高风险地区人员不能外出 。具体说明如下:整体未封城:安阳市近来并未实施全市范围的封城措施 ,城市整体保持开放状态,人员和物资的进出在符合相关规定的前提下是允许的。部分区域管控:风险等级调整:自2022年1月10日起,安阳市对部分区域的风险等级进行了调整。
进行了全市9轮 、汤阴县15轮核酸检测 。安阳市疾控中心原定“于1月20日实现社会面清零”的目标并未达成。为防止疫情扩散,安阳采取了封城封路、停工停产等严格防控措施 ,精准地将奥密克戎圈在城市内,未出现外溢的情况。
河南安阳并未完全封城,但采取了严格的疫情防控措施 ,全市除核检外足不出户 。具体措施如下:居民活动限制:全市特别是汤阴县、市各城区内所有居民除配合核酸检测等疫情防控工作外,需要足不出户。这意味着居民在非必要情况下不得外出,只能在家中进行隔离。
河南安阳没有全面封城 ,但实施了严格的疫情防控措施 。具体措施包括:居民出行限制:全市特别是汤阴县 、市各城区内所有居民除配合核酸检测等疫情防控工作外,足不出户。负责应急、抢险、疫情防控与保供等单位工作人员因工作急需,凭本单位证明方可出入。
通过查询相关资料显示 ,安阳没有封城,截止2022年10月1日,安阳暂无高中低风险地区 ,全域属于常控化管控区域,并且安阳市也没有发布封城公告,所以安阳没有封城 。
安阳:对全市部分封控区管控区进行调整(第20号)
自2022年1月23日9时起,安阳市对部分封控区 、管控区进行调整 ,具体调整情况如下:安阳县:白璧镇西瓦亭村、袁小屯村由封控区调整为防范区。内黄县:六村乡袁六村,六村乡陈六村、薛村密接家庭周围区域由封控区调整为防范区,其相关区域由管控区调整为防范区。
截止近来 ,安阳市没有整体封城,可以进出,但封控区 、管控区、中高风险地区人员不能外出。具体说明如下:整体未封城:安阳市近来并未实施全市范围的封城措施 ,城市整体保持开放状态,人员和物资的进出在符合相关规定的前提下是允许的 。
安阳文峰区(高新区)自2022年4月21日起划定封控区、管控区 、防范区,具体范围及管控要求如下:区域划分 封控区:文峰区甜水井街道办事处二果园5号院天侣家园小区1号楼。管控区:文峰区甜水井街道办事处二果园5号院天侣家园小区(含封控区所在小区整体范围)。
安阳市22号通告核心内容为:对部分区域调整风险等级并实行区域管控 ,具体调整如下:风险等级调整 将文峰区整体调整为中风险地区 。封控区与管控区划分 文峰区 封控区:银杏街道和园小区、银杏街道黄河南路许吴村新村、宝莲寺镇三十里铺村、中华路街道秀水苑 、南关街道燕林花园。
本文来自作者[南城]投稿,不代表取之有道立场,如若转载,请注明出处:https://3g.aixuemima.com/quzhi/24348.html
评论列表(4条)
我是取之有道的签约作者“南城”!
希望本篇文章《【安阳市各区疫情情况如何,安阳市疫情风险等级分类名单】》能对你有所帮助!
本站[取之有道]内容主要涵盖:取之有道,生活百科,小常识,生活小窍门,百科大全,经验网,游戏攻略,新游上市,游戏信息,端游技巧,角色特征,游戏资讯,游戏测试,页游H5,手游攻略,游戏测试,大学志愿,娱乐资讯,新闻八卦,科技生活,校园墙报
本文概览:本文目录一览:〖壹〗、郑州发布紧急提醒:天津市、安阳市入郑人员立即报备!〖贰〗、安阳市多区部分区域...