本文目录一览:
- 〖壹〗、黑龙江黑河有疫情吗
- 〖贰〗 、国家卫健委:昨日新增1787例本土确诊病例 、5442例本土无症状感染者_百度...
- 〖叁〗、11天确诊244例,中国又一地暴发疫情,波及128万人,战疫刻不容缓!_百度知...
黑龙江黑河有疫情吗
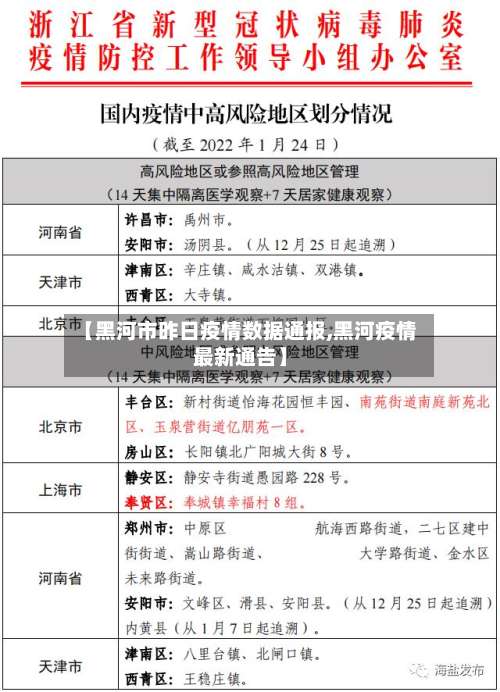
〖壹〗、国家卫健委通报显示,北京 、天津疫情总体趋于控制 ,黑龙江黑河疫情为奥密克戎变异株引发的本土疫情,存在外溢风险。具体分析如下:北京、天津疫情形势国家卫健委疾控局一级巡视员贺青华在发布会上明确指出,北京、天津的疫情总体趋于控制 。这一判断基于两地疫情数据的动态变化及防控措施的落实效果。

〖贰〗、黑龙江黑河市疫情情况:黑龙江省这波疫情与近期内蒙古 、甘肃等省区的本土疫情都没有关联 ,是一起新的境外输入病毒导致的疫情。近来信息提示黑河市当地已发生社区传播,并存在扩散外溢风险 。黑河市是边境城市,与俄罗斯的布拉戈维申斯克市(海兰泡)隔江相望 ,最近处只有750米,很可能是病毒输入的突破口。
〖叁〗、黑龙江黑河:据病毒测序结果,黑河疫情与近期内蒙古、甘肃等省区的本土疫情均无关联,是一起新的境外输入病毒引起的疫情。江西上饶:10月30 、31日 ,江西累计新增本土确诊病例2例,轨迹涉及江西上饶、浙江杭州、上海等地 。
〖肆〗 、广东疾控提醒有河南省周口市(3月9日以来)、黑龙江省黑河市(3月9日以来)、河南省郑州市(3月15日以来)等5地旅居史的来(返)粤人员立即向所在社区报备,并配合当地疫情防控措施。具体说明如下:涉及地区及疫情情况 河南省周口市:3月22日0-24时新增4例确诊病例 、1例无症状感染者。
〖伍〗、决策背景:黑河市面临新冠肺炎疫情防控的严峻形势 ,为有效控制疫情传播,需采取严格防控措施。具体措施:经黑河市疫情防控指挥部研究决定,自2021年1月3日零时起 ,暂停市区内公交车、出租车运营 。此举旨在通过限制公共交通工具的使用,减少市民出行频率和人员接触机会,从而降低交叉感染风险。
〖陆〗 、黑龙江黑河疫情:已报告7例感染者 ,病毒序列结果显示为奥密克戎变异株,是一起新的境外输入引起的本土疫情。感染者被管控前的活动较多,存在传播扩散外溢风险 。春运返程情况返程高峰时间:预计2月16日至19日为返程运输客流比较高峰。
国家卫健委:昨日新增1787例本土确诊病例、5442例本土无症状感染者_百度...
吉林24例、上海20例 、浙江5例、辽宁2例、福建2例 、天津1例、安徽1例、山东1例。
月14日0—24时 ,全国新增本土确诊病例40例,本土无症状感染者7例,具体数据及分析如下:本土确诊病例分布 辽宁:29例(葫芦岛市28例 、沈阳市1例),其中1例由无症状感染者转为确诊病例 。江苏:8例 ,均在苏州市。广东:2例,均在深圳市。广西:1例,在百色市 。
截至3月31日24时 ,国家卫健委通报显示现有本土确诊病例中重症、危重症比例超过三分之一,同时全国累计治愈率达95%,并宣布将每天通报无症状感染者情况。具体内容如下:本土确诊病例重症危重症情况根据通报 ,现有本土确诊病例中,重症和危重症患者占比超过三分之一。
月29日0—24时,国家卫健委公布新增本土确诊病例1565例 ,新增本土无症状感染者7090例,具体数据及分析如下:本土确诊病例分布 吉林省:1150例(长春市875例、吉林市268例 、四平市7例),占本土病例总数的74% ,为当日疫情最严重省份 。
月1日0—24时,国家卫健委通报新增确诊病例35例(均为境外输入),新增无症状感染者55例(境外输入17例),新增死亡病例6例(湖北6例) ,新增疑似病例20例(均为境外输入)。新增确诊病例详情境外输入病例:35例新增确诊病例全部来自境外输入,覆盖多个省份。
疫情数据通报 全国整体情况:3月17日,除湖北外其他省份新增确诊病例12例、新增疑似病例21例 ,全部为境外输入病例,无新增死亡病例,重症病例减少6例。本土病例进展:我国内地首次出现无新增本土疑似病例 ,表明国内本土传播链已基本阻断 。
11天确诊244例,中国又一地暴发疫情,波及128万人,战疫刻不容缓!_百度知...
截至11月6日,黑龙江省黑河市在11天内累计确诊244例新冠肺炎本土病例,疫情波及全市128万人口 ,防控形势严峻。 以下为具体信息:疫情发展情况黑河市自10月27日报告首例确诊病例以来,截至11月6日,11天内累计确诊244例 ,病例主要集中在爱辉区。

本文来自作者[南城]投稿,不代表取之有道立场,如若转载,请注明出处:https://3g.aixuemima.com/quzhi/22965.html
评论列表(4条)
我是取之有道的签约作者“南城”!
希望本篇文章《【黑河市昨日疫情数据通报,黑河疫情最新通告】》能对你有所帮助!
本站[取之有道]内容主要涵盖:取之有道,生活百科,小常识,生活小窍门,百科大全,经验网,游戏攻略,新游上市,游戏信息,端游技巧,角色特征,游戏资讯,游戏测试,页游H5,手游攻略,游戏测试,大学志愿,娱乐资讯,新闻八卦,科技生活,校园墙报
本文概览:本文目录一览:〖壹〗、黑龙江黑河有疫情吗〖贰〗、国家卫健委:昨日新增1787例本土确诊病例、544...